坦白說我真的完全看不懂 最後20秒 工程獅發邊線球 那球發進來 不就拖時間就好了 不然就是等對方上來犯規 然後罰球 但為何工程獅的那個發球員 他不接裁判的球 他到底在想什麼 這是有什麼戰術嗎 因為看不懂請教專業講解 -- ※ 發信站: 批踢踢實業坊(ptt-club.com.tw), 來自: 101.138.68.183 (臺灣) ※ 文章網址: https://ptt-club.com.tw/basketballTW/M.1715513131.A.A4E
Ryan119 : 因為他是阿飛 05/12 19:25
chihlee5566 : 技能都點在咬人了 05/12 19:25
a5102389 : 當綜藝看的話 其實就合理很多 05/12 19:25
feng990719 : 看不懂+1 以前有類似案例? 05/12 19:25
a53189360 : 時間魔術師 勿嘴 05/12 19:26
AdamShi: 有人被洋鬼子包養過嗎 05/12 19:26
pig721 : 你是職業球員嗎? 05/12 19:26
Luka7714 : 他連前面那個快攻都能毀了你覺得呢? 05/12 19:26
turkiali01 : 難怪小娟姐會說 回家種田啦 05/12 19:26
NanashiMumei: 專業掛機 05/12 19:26
Bibbyke : 智力有點問題吧 05/12 19:26
lezabo: 到底要多有錢才會想包養 05/12 19:26
belili : 球商都長在牙齒上 別苛責 05/12 19:26
iiiikkk : 一整個狀況外 看到超生氣的 05/12 19:26
QQXD : 打球有靈性的球員,很難懂 05/12 19:26
flymyfinger : 真是經典 快笑死 05/12 19:26
brave0618 : 笑死 長在牙齒上 05/12 19:26
silberger: 閨蜜上包養網還推薦我... 05/12 19:26
j12312345678: 我也看不懂,這樣等時間又不會計算,怎麼不發進來呢 05/12 19:27
hyperbolic : 他怕發不進來 但其實還可以喊短暫停 05/12 19:27
karta2598023: 小黑賽後訪問說 那球教練不是叫施發球 結果沒注意到 05/12 19:27
karta2598023: 裁判已經在計時了 05/12 19:27
ShinRuei : 以為這樣可以拖時間吧 05/12 19:28
xayile: 包養? 05/12 19:28
huangkua : 這是在給富邦希望最後在給他絕望BM 05/12 19:28
pig721 : 怕發不進來就不要去發球位置啊 擋路 05/12 19:28
feng990719 : 不是叫阿飛發球結果阿飛自己去發球喔? 05/12 19:28
dreamkd : 不要笑啦 等等有人會來護航台籃 05/12 19:28
csgo770628 : 阿伯:我最後示範給各位看什麼叫拖時間 05/12 19:29
cazo: 現在包養網都這麼直接嗎 05/12 19:29
etim51893 : 他到底想拖什麼時間 還沒拿到球欸 05/12 19:29
sunti0519 : 球會燙吧我猜 05/12 19:30
louis8281 : 讓富邦開心五秒 05/12 19:30
pig721 : 名符其實 拖顏宗 05/12 19:30
milkjoker : 有些人真的值得在場下就好 05/12 19:31
izilo: 歐美包養真的很平常嗎? 05/12 19:31
turkiali01 : 毒物科權威:顏宗海 真的有毒 05/12 19:31
zzzbear : 可能想要一點畫面 05/12 19:32
koala6414 : 這人真的開場到結束都在裝忙 05/12 19:32
sakoII : 他是看NBA學的,但NBA是把球發進來才開始 05/12 19:33
SEDAP: 男友上包養網 該放生嗎 05/12 19:33
rtbc222 : 小黑也是搞笑 一直往場邊走? 05/12 19:33
walkmen : 當時教練還有沒有暫停? 05/12 19:35
dusted : 我第一次看到有人在界外拖時間 05/12 19:36
SouLBox : +5 讚哦 連續四場都1分 不願相信但太準了 05/12 19:36
turkiali01 : 菜市場盃打太多以為不停錶 05/12 19:38
TUZom: 是這個包養平台嗎 05/12 19:38
cmpunk566 : 他從以前都現在都超會裝忙啊然後再擺老笑死 05/12 19:38
a1995840420 : 連隊友都看不懂了 球迷看得懂? 05/12 19:40
fday : 這第幾篇了 05/12 19:40
delhuang : 就說P是綜藝節目了 05/12 19:52
kobenash : 真的笑死 XD 小黑這樣說的話又更好笑了 XDD 05/12 19:52
Jiulon: 交男友跟包養有什麼差別 05/12 19:52
dreamkd : D大不能這樣講啦 我剛剛這樣講還被嘴 05/12 19:56
QBRoboT : 業餘球員難得上電視,當然要秀一下搏取觀眾目光ㄎ 05/12 20:10
QBRoboT : ㄎ 05/12 20:10
ZIDENS : 老實說很少看到裁判這樣給球的 05/12 20:11
b3033 : 大獅賽的湯總:阿飛發比較不會失誤 然後就失誤了笑 05/12 20:11
laetuon: 包養網到底在紅什麼? 05/12 20:11
b3033 : 死 05/12 20:11
bobwalkerkao: 那個是進球 不用裁判給球 是獅不拿球 裁判才給的並 05/12 20:16
bobwalkerkao: 開始讀秒 結果他還一直閃不拿球 就五秒了 還想吵要 05/12 20:16
bobwalkerkao: 喊短暫停 但要拿到球才能喊短暫停阿 就看不懂幹嘛 05/12 20:16
bobwalkerkao: 不拿球… 05/12 20:16
slot365: 有人被包養 05/12 20:16
ROCArmy623 : 裁判給了你就接啊! 在那邊看球滾是怎樣? 05/12 20:17
bsjimmy : 進球了本來就不用裁判給 05/12 20:25
belili : 重點是為啥不撿起球 真的很搞XD 05/12 20:26
noknow801011: 真的笑死 05/12 20:33
wda09 : 因為他是阿飛 05/12 20:37
colortea: 求包養...管飽就好XD 05/12 20:37
dusted : 本來就不用裁判給,世界線大大又在雲了 05/12 20:39
gigiabc : 問一下 是不是要碰到球才開始算五秒? 05/12 20:43
virnux : 這人到底在幹嘛 傻眼 05/12 20:43
gigiabc : 然後裁判也數到三而已== 05/12 20:43
rtbc222 : 不用拿球才能喊短暫停 05/12 20:45
glenber: 阿姨!我不想努力了(求包養) 05/12 20:45
rtbc222 : 場上球員都能喊 05/12 20:46
gigiabc : 這球是蘇士軒撿球給裁判發的 05/12 20:46
gigiabc : 如果不是裁判給 05/12 20:46
gigiabc : 攻城獅慢慢撿慢慢發都可以吧? 05/12 20:46
gigiabc : 但就是碰到球開始算五秒 05/12 20:46
Kimbel: 有沒有富二代要包養 05/12 20:46
seanbacker : 他在lag啦,別嘴 05/12 20:49
rtbc222 : 但實際上 沒碰到球 05/12 20:51
rtbc222 : 所以看不懂 五秒是? 05/12 20:51
rtbc222 : 而且看裁判手勢 最多才四秒 05/12 20:51
bobwalkerkao: 不一定要碰到球 當裁判認為球置於可處理位子時就能 05/12 21:03
tale1890: 身邊有朋友被包養 05/12 21:03
bobwalkerkao: 開始算5秒 所以裁判給了阿飛一直閃不拿球還是照算 05/12 21:03
gigiabc : https://i.imgur.com/1NuqH0J.jpeg 05/12 21:05
gigiabc : 還沒上手 如何離手 05/12 21:06
bobwalkerkao: 他如果不站在底線外 其實裁判還不一定會給他也不一 05/12 21:08
bobwalkerkao: 定會開始算 看起來是小黑要出去發的? 但阿飛就站在 05/12 21:08
waterway: 亞洲最大包養平台上線了 05/12 21:08
bobwalkerkao: 外面可以發球的位子 裁判當然就給了 他應該要站進 05/12 21:08
bobwalkerkao: 場讓小黑出去發 結果他卻沿著底線一直閃 小黑可能 05/12 21:08
bobwalkerkao: 也看不懂他到底要幹嘛 也不知道阿飛會不會拿球發進 05/12 21:08
bobwalkerkao: 來給他 所以也不知道到底要不要出去換人發? 05/12 21:08
hyper99 : 真搞笑 05/12 21:09
mark1888: 這個包養網正妹好多 是真的嗎 05/12 21:09
gn00273680 : 當笑話看是很好笑 05/12 21:13
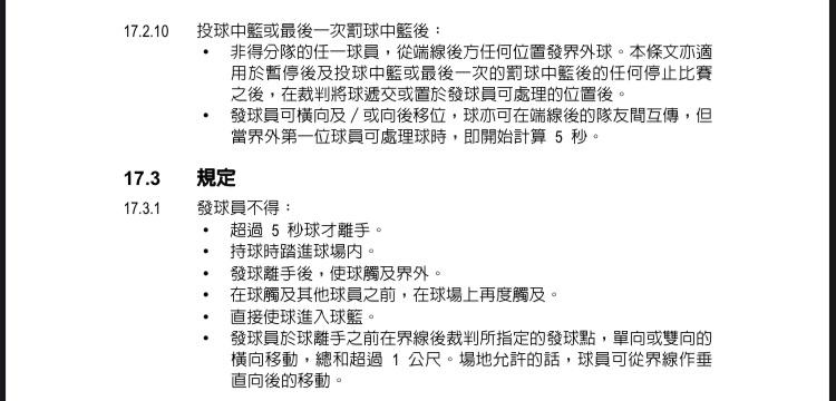
bobwalkerkao: https://i.imgur.com/ogLQDBg.jpeg 05/12 21:16
bobwalkerkao: 條 當界外第一位球員可處理球時開始計算5秒 阿飛在 05/12 21:16
bobwalkerkao: 界外 裁判給他球了 他可以處理球 是他自己不拿 05/12 21:16
SouLBox : 裁判認為有人可以處理 給球之後就開始數了 你不撿是 05/12 21:23
Quaranta: 真的有這麼多人在找包養 05/12 21:23
SouLBox : 你家的事 甚至他可以放在地上直接開始數 05/12 21:23
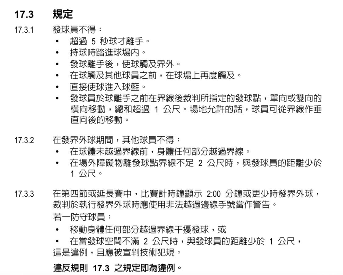
gigiabc : 那是程序 要違反17.3那些 才會有違例發生吧 05/12 21:33
gigiabc : 看起來發球五秒違例 05/12 21:34
gigiabc : 就是發生在球拿在手上的時候啊 05/12 21:34
pigding : 17.2.10看起來是不用持球就可以讀秒 05/12 21:47
schlemm: 有人可以分析一下包養平台的差異嗎 05/12 21:47
pigding : 17.3.1原文是take more than 5 seconds to release 05/12 21:48
pigding : the ball 05/12 21:48
Nokiajojo : 搞笑 05/12 22:27
chinchingwei: 裁判把球給施 到吹哨 其實也沒有五秒 05/13 09:36
bobwalkerkao: 3秒5秒8秒這種就裁判算的 不是看計時器的 要看裁判 05/13 17:13
Wirol: 那個包養網人最多XD 05/13 17:13
bobwalkerkao: 認定從哪個點開始算 裁判心算也不是內建碼表那麼準 05/13 17:13
bobwalkerkao: 但都已經有手勢讀秒了還…真的不要怪裁判吹這種球 05/13 17:13