作者wclaa ()
標題[新聞] 育半導體跨域人才 陽明交大電子學程招非
時間2023-09-17 22:21:09
https://www.cna.com.tw/news/aloc/202306260068.aspx
2023年6月26日11:52
中央社記者許秩維台北26日電、編輯:張雅淨
育半導體跨域人才 陽明交大電子學程招非理工生
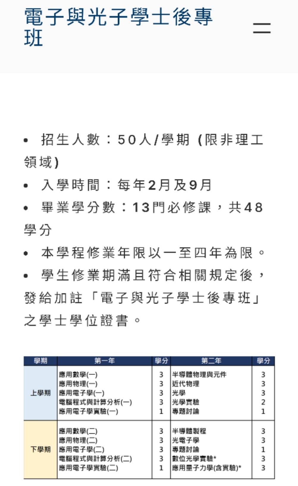
為培養半導體產業跨域人才,陽明交通大學將於今年9月開設「學士後電子與光子學位學
程」,希望招收到非理工背景的學生,只要有志投入半導體領域都可申請。
陽明交通大學今天發布新聞稿指出,陽明交大將於今年9月推出2年制的學士後電子與光子
學位學程,只要有志投入半導體領域,都可以在7月17日至7月28日申請,預計今年9月11
日正式開學,期待引入非理工背景的學生,為台灣半導體產業發展注入新動力。
陽明交通大學副校長陳永富表示,該學程是因應全新的產業脈絡,在日益增長的數據需求
和運算要求下,融合電子與光子的新技術將為未來世界帶來關鍵性變革,數據處理和通訊
的方式大幅改變,不但會推動許多行業的創新和發展,也為半導體產業和通訊領域帶來多
元科技人才的需求。
今年9月入學的學士後電子與光子學位學程新生,將在2年內修習應用物理、應用電子學、
電腦程式與計算分析、半導體製程、專題討論等12門必修課程,同時還有應用量子力學、
數位光學等選修課程,學生未來若有意進修,還可再攻讀碩博士學位。
陽明交大提到,這門學程也包含與知名科技企業合作的產學合作計畫,例如台積電、力積
電、環球晶圓等,希望讓學生對產業現狀有更進一步了解,同步提升學理與實務的專業能
力,以避免校園與職場之間產生斷層。
--
※ 發信站: 批踢踢實業坊(ptt-club.com.tw), 來自: 193.148.18.61 (美國)
※ 文章網址: https://ptt-club.com.tw/Tech_Job/M.1694960472.A.88D
噓 ck315agan : 呵 09/17 22:27
推 roger2 : 開這種免洗學程 只會讓交大招牌不值錢 09/17 22:42
噓 peter98 : 交大從無鹽花這咖當校長後就真的不行了 09/17 22:48
推 zzzz8931 : 是跟大學部光電系一起上課嗎? 09/17 23:15
→ loadingN : 光子力研究所 09/17 23:54
推 helgalie: 隔壁桌的人竟然在討論包養... 09/17 23:54 推 k6416337 : 這種課上完業界會鳥嗎? 09/18 08:42
推 una283 : 這不就來了,不用寫論文的碩士證書。 09/18 08:49
推 una283 : 更正:學士後「學士學位證書」 09/18 08:52
推 jj840917 : 光子力研究所XDDD 09/18 16:24
推 OREOMZA: 樓上是不是被包養 09/18 16:24