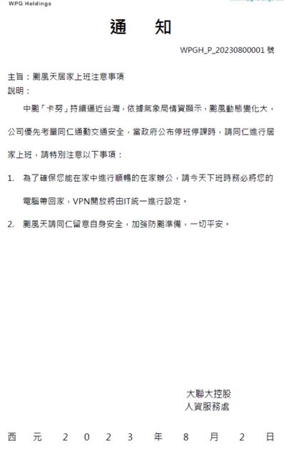
台灣慣老闆日常...不爽請離職! = = 自信點 學拎北 不爽就離職! 離職前幹爆畜牲仔派遣人員! 愈跳愈低薪 ^ ^ 尼看,這就是人蔘!!! 好噁心的職場人蔘! 好! 颱風夜廢文入帳! ※ 引述《kaumay881 (Sasa)》之銘言: : 如標題 : 台北市南港區的大聯大控股公司在8/2下班前發布通知。 : 全公司將於8/3進行居家上班。 : https://i.imgur.com/ke9XGUP.jpg
: https://i.imgur.com/D9mbRtl.jpg
-- ※ 發信站: 批踢踢實業坊(ptt-club.com.tw), 來自: 101.10.110.25 (臺灣) ※ 文章網址: https://ptt-club.com.tw/Tech_Job/M.1690984862.A.7D4
leopeng : 這是備份就是了 08/02 22:18
PowerGeMOS : 備份給推 08/02 22:23
OPisgood : 推 要抱怨還偷刪 08/02 22:31
f0920009 : 這代表公司生意很好,不想讓員工放無薪假 08/02 22:33
SOCHAKA : ╰(⊙Д⊙)╮佛心公司╭(⊙Д⊙)╯佛心公司 08/02 22:34
Hathael: 包養網到底在紅什麼? 08/02 22:34
iverson0991 : 連這個都能流出,真的被看沒有。 08/02 22:39
iverson0991 : 人資在幹嘛的。 08/02 22:39
SilverFocus : 備份給推,記者快來抄哦~ 08/02 22:43
avgirl : 笑死 馬上刪除 大聯大 08/02 22:48
jeteess : 大 08/02 22:50
yovroc: 有人被包養 08/02 22:50
LukaSamanic : http://i.imgur.com/eW3J4lg.jpg 08/02 22:56
baddaddy : 果然疫情有居家上班後,老闆開始用在颱風上了 08/02 22:58
PowerGeMOS : 備份要推啊,不然記者怎麼會進來 08/02 23:02
DrTech : 隔壁版說,趨勢科技也強迫員工颱風天WFH 08/02 23:02
fl203135 : 符合裡面的前瞻技術研發部的風氣啊 08/02 23:05
helgalie: 求包養...管飽就好XD 08/02 23:05
iverson0991 : 有備份肯定就是推了。 08/02 23:06
iverson0991 : 先截圖,以免等一下又被刪除。。。 08/02 23:06
patra010443 : 別人是颱風天公司自主放假 08/02 23:06
bxc : 這可以拿什麼獎了? 諾貝爾? 08/02 23:07
abbei : 備份成功 08/02 23:32
OREOMZA: 阿姨!我不想努力了(求包養) 08/02 23:32
GymRat : 真假 08/02 23:46
container : 大聯大的辦公室很高級呢,就在金融軟體園區捷運站出 08/02 23:48
container : 口 08/02 23:48
guest0079 : 其實……算了,沒事 08/02 23:56
sbshiu : 麥當勞也是WFH 08/02 23:56
punjab: 有沒有富二代要包養 08/02 23:56
f87199443 : 去公司拿設備回家上班 08/02 23:59
cloud2015 : 颱風假沒錢領,WFH有錢領,你要選哪一種? 08/03 00:07
flower42 : 颱風假沒錢領???? 08/03 00:10
jeffle : 颱風假雇主是可以給員工無薪假的 08/03 00:16
abin8125 : 勞基法颱風假可不支薪,但要求WFH就要支薪 08/03 00:17
sashare: 身邊有朋友被包養 08/03 00:17
a0952864901 : QNAP好像也是要WFH www 08/03 00:25
bnd0327 : 颱風天WFH還好吧 08/03 00:34
gj942l41l4 : 颱風假依法可以不給薪啊 08/03 02:08
gj942l41l4 : 這個年代WFH很方便 領錢辦事也沒什麼 08/03 02:09
popileds : 好可憐 08/03 04:49
sijiex: 亞洲最大包養平台上線了 08/03 04:49
s860134 : 完全合法阿 08/03 05:11
s860134 : 颱風假可以不上班不支薪 08/03 05:12
s860134 : 然後 WFH 不需要放颱風假 08/03 05:12
k798976869 : 讚 台式WFH 08/03 06:03
justaID : 身邊聽到很多公司也都這樣做,被台灣老闆學到一招 08/03 07:58
VLADINA: 這個包養網正妹好多 是真的嗎 08/03 07:58
justaID : ,省下過去颱風假給薪的成本(法規公司可放假不給 08/03 07:58
justaID : 薪,但多數公司尤其大公司過去都會給,跟計較這一 08/03 07:58
justaID : 天薪水會被說小氣員工福利不佳,不利公司形象) 08/03 07:58
hidog : 平常wfh就算了,颱風天才wfh有點鳥 08/03 08:00
hidog : 而且也不是人人家裡會準備辦公桌 08/03 08:00
odemagus: 真的有這麼多人在找包養 08/03 08:00
mhmichelle : 幫高調 08/03 08:25
willieliu : 厲害了 這種公告正常是能外流了嗎XD 08/03 08:40
Qcloud : 管他能不能外流,反正公司也沒合法啊 08/03 08:44
loveyourself: 強迫WFH就是欠檢舉 08/03 08:59
abin8125 : 沒進公司就不能工作的才是真正放到颱風假 08/03 09:01
yes500: 有人可以分析一下包養平台的差異嗎 08/03 09:01
abin8125 : 有壓背case的職位不管有沒有颱風水災都要處理 可憐 08/03 09:03
ohya0322 : 幫QQ,查水表了 08/03 09:37
G8AJ : 大聯大臭了嗎? 08/03 09:39
chikorita : 未經員工同意,臭了 08/03 09:50
kimono1022 : 要就平常都直接在家 08/03 10:26
alexantiy: 那個包養網人最多XD 08/03 10:26
avgirl : 幫QQ 08/03 10:27
z50502 : 有給薪就能要求WFH 08/03 10:28
gamer : 颱風假居家上班好像沒違法吧....= = 08/03 10:31
gamer : 颱風假依法是無薪假 08/03 10:32
ysy2003 : WFH已經不錯了 難道你想補班 雖然我沒補過 08/03 10:41
sowrey: 我妹上包養網被我發現= = 08/03 10:41
ysy2003 : 你可以不同意啊!請假不會嗎? 08/03 10:41
ysy2003 : 如果是能讓你帶筆電+資安權限有人處理好 你員工有 08/03 10:44
ysy2003 : 什麼好不同意的?平時依造職權派工作給你 你也是這 08/03 10:44
ysy2003 : 樣那樣不同意嗎? 08/03 10:44
ysy2003 : 我是對那公告中的"電腦"存疑 08/03 10:45
cw758: 隔壁桌的人竟然在討論包養... 08/03 10:45
ysy2003 : 不要都只挑自己有利的講 08/03 10:47
gj942l41l4 : 一開始談辦公室,結果都要求WFH才有問題吧,不是每 08/03 10:50
gj942l41l4 : 個人家裡都適合辦公。但颱風天偶爾大家互相一下還好 08/03 10:50
ysy2003 : 我更正 好像不能補班 那抱怨的能接受那天不支薪嗎 08/03 10:54
ysy2003 : ? 08/03 10:54
ludi: 樓上是不是被包養 08/03 10:54
zardbz : 資方代表上場了~~ 08/03 11:10
waylank1234 : 我是覺得颱風假不給薪不會有太大的問題 08/03 11:19
lingerptt : 影城百貨八大特種都上班,政客玩弄選民罷了 08/03 11:48
kyopc : 這個的問題只在於沒有提供不支薪放假的選項吧 08/03 12:30
gab7912 : 又一慣老闆 08/03 12:31
peernut: 未看先猜這包養 08/03 12:31
s762ok : 幫推 08/03 12:32
issuperchild: 手法太粗糙吧,在可能宣布停班的前一天下班前才公告 08/03 12:46
issuperchild: 如果真的是考量員工安全,應該是不管政府有沒有宣 08/03 12:54
issuperchild: 布停班,明天都請大家 WFH,超前部署 08/03 12:54
fg008kimo : 這啥鬼公司 政府都宣布放假了 為啥可以逼員工上班 08/03 12:55
xikimi: 一定又是這包養 08/03 12:55
pilistar0222: 高調 08/03 13:13
btpeter : 颱風天不是正常付薪水休假嗎?…..還有沒給薪的歐… 08/03 13:59
btpeter : . 08/03 13:59
popptt : 好慘 08/03 14:08
lpoijk : 不爽不要幹 08/03 14:28
Avero: 包養平台不意外 08/03 14:28
WWIII : 大聯大要紅了 重罰一百萬 08/03 15:21
WWIII : 颱風假不給薪都說的出來 打工仔怎麼會有資方腦 08/03 15:22
leocs : 颱風假給薪是公司佛心,不給薪也不違法,讓員工在 08/03 15:27
leocs : 家上班有錢領應該是大家都能接受的方式,反正想領 08/03 15:27
leocs : 錢就在家收收email,想放假就自己請特休 08/03 15:27
ejoz: 覺得包養網EY嗎 08/03 15:27
unittest : 很爛啊 午餐時間超少 不把員工當人看 08/03 15:38
f0920009 : 只要聽到公司跟你說依勞基法規定,就一定是不給薪, 08/03 15:51
f0920009 : 有的還會回你照政府規定有什麼問題 08/03 15:51
rkilo : 我覺得是老闆根本沒搞懂勞基法吧,以為我有給薪水 08/03 15:59
rkilo : 你們就該WFH 08/03 15:59
FishRoom: 包養網站葉配啦 08/03 15:59
rkilo : 你可以選擇不給讓員工放假,或是經過經過員工同意 08/03 16:00
rkilo : 給薪WFH 08/03 16:00
lonewolf1035: 有錢科技表示:嫩!我兩年前就先埋好梗了 08/03 16:22
wondtty : 那個做產品還會過熱的刀碩也有嗎? 08/03 16:46
leolun8122 : 公司發信=同意,不然想吃鴨子嗎 08/03 16:54
KsiR: 記者收了包養網多少啦 08/03 16:54
gamer : 依法就是沒說一定要給工資,只有"宜不扣薪資" 08/03 16:58
dp44 : 颱風假是不可歸責勞資雙方的 所以可以不給付勞務 也 08/03 19:34
dp44 : 可以不給付薪資 08/03 19:34
dp44 : 公司願意白給薪資 那是公司福利罷了 08/03 19:34
wynton : 股價起飛 08/03 21:08
peoples: 包養真亂 08/03 21:08
FTNN2023 : 怕 08/04 00:35
ji394vul3nn : 什麼噁心公司 08/04 00:37
jammy50605 : 好雷 08/04 01:32
fl203135 : 裡面主管上班看小說沒事,然後禁止員工學習樹莓派, 08/04 06:42
fl203135 : 有夠爛 08/04 06:42
wilmer: 演藝圈一堆包養好嗎 08/04 06:42
physicsdk : 廢物公司 08/04 07:10
kai21413 : 慣老闆果然很聰明 08/04 07:45
qq866 : 慣老闆,離職了 08/04 08:16
k6416337 : 一天過去了,這公司有因此怎樣嗎? 08/04 09:32
nxuanr : 無良 08/04 10:36
badlip: 政治圈一堆包養好嗎 08/04 10:36
new122851 : 大聯大的產品是什麼? 08/04 11:05
fl203135 : 產品是前瞻技術研發 08/04 11:44
englishboy : 有錢科技的人資們早就在玩這套了!還會在你下班前寄 08/04 13:19
englishboy : 信通知你各位停班停課的縣市同仁要WFH 喔 08/04 13:19
kurakihikaru: 如果在颱風前公司有跟員工告知與討論,颱風假需要WF 08/04 15:15
piggyoil: 有錢人一堆包養好嗎 08/04 15:15
kurakihikaru: H,員工也同意,這樣就很合理。 08/04 15:15
kurakihikaru: 但是突然因政府當天晚上八點告知明天放假,公司才 08/04 15:15
kurakihikaru: 突然公告要WHF,員工當然不爽,都下班了還要回公司 08/04 15:15
kurakihikaru: 拿筆電,或是要防颱準備哪有時間WHF! 08/04 15:15
MotoGP : 我只對露內褲有印象 08/04 20:02
TwixBar: 學生妹被包養多嗎 08/04 20:02
answermangtr: 有差嗎 在家就廢給他看啊 08/05 00:59
sam0459 : 我們公司的人都自動WFH 08/05 21:53