※ 引述《Gdiaofuta (leMatcha)》之銘言: 老實說我實在是很忙沒空回這種鬼扯, 但是看到了就回吧 : 後備汽車運輸營編裝整理與戰時運用研究 : 後備汽車運輸營最早是何時編成的,我並沒有找到具體的資料證據。不過可以確定的是,現 : 有的後備汽車運輸營架構應當是2002年以後因應“精實案”編制調整,而後才成立的單位。 : 後備汽車運輸營是由運輸兵群中的常備運輸營所動員而成,戰時運輸兵群的運輸營和港運連 : 會解散成連並作為數個後備汽車運輸營和後備港口勤務營的一部分編成動員營。不過需要注 : 意的是,常備運輸連編入後備運輸營時是以整連建制歸於運輸營指揮而非以連為基幹擴編動 : 員營。 : 根據資料整理,目前各運輸兵群及支指部下屬後備汽車運輸營(不含港口勤務營)的番號、 : 動員符號及編組單位如下: : 後勤訓練中心後備支援指揮部 : ========== : 精誠甲字A231404(補運分部擴編) : 後備汽車運輸營 : ========== : 第二地區支援指揮部運輸兵群 : ========== : 精誠甲字A220101(運輸兵連擴編) : 後備汽車運輸第一營 : 後備汽車運輸第二營 : 後備汽車運輸第三營 : 後備汽車運輸第四營(欠) : ========== : 第三地區支援指揮部運輸兵群 : ========== : 精誠甲字A230800(運輸兵一營擴編) : 精誠甲字A230900(運輸兵二營擴編) : 後備汽車運輸第一營 : 後備汽車運輸第二營 : 後備汽車運輸第三營 : 後備汽車運輸第四營 : 後備汽車運輸第五營 : 後備汽車運輸第六營 : 後備汽車運輸第七營 : 後備汽車運輸第八營 : 後備汽車運輸第九營 : ========== : 第四地區支援指揮部運輸兵群 : ========== : 精誠甲字A240600(運輸兵一營擴編) : 精誠甲字A241100(運輸兵二營擴編) : 後備汽車運輸第一營 : 後備汽車運輸第二營 : 後備汽車運輸第三營 : 後備汽車運輸第四營 : 後備汽車運輸第五營 : 後備汽車運輸第六營 : 後備汽車運輸第七營 : 後備汽車運輸第八營 : 後備汽車運輸第九營 : ========== : 第五地區支援指揮部運輸兵群 : ========== : 精誠甲字A250600(運輸兵一營擴編) : 精誠甲字A250700(運輸兵二營擴編) : 後備汽車運輸第一營 : 後備汽車運輸第二營 : 後備汽車運輸第三營 : 後備汽車運輸第四營 : 後備汽車運輸第五營 : 後備汽車運輸第六營 : 後備汽車運輸第七營 : 後備汽車運輸第八營 : 後備汽車運輸第九營 : ========== : 後備汽車運輸營編制總數:32營(第三類勤務支援部隊) : https://i.imgur.com/1TqySpb.jpeg
: 後備汽車運輸營編制概圖 : 後備汽車運輸營編制一個排部及排部隊和四個汽車運輸連,編制人數454(固定編制)+132 : (軍勤隊)人。 : 根據資料整理,後備汽車運輸營軍士官兵和主要裝備估算數量如下: : https://i.imgur.com/9C2F69d.jpeg
: 營編制裝備與人數表 : https://i.imgur.com/8vmPboT.jpeg
: 營下屬單位編制裝備與人數表 : 1.營部及營部隊 : https://i.imgur.com/XIjYBiD.jpeg
: 營部及營部隊編制裝備與人數表 : 營部下轄營長及各參謀軍官,負責公路調節隊的參謀和指揮作業。營部隊下轄隊部、營部班 : 、無線電報務電台、食勤班、補給班、修理班,負責公路調節隊的開設和作業及各類勤務支 : 援任務。 : 2.汽車運輸連 : https://i.imgur.com/5iu7ASZ.jpeg
: 汽車運輸連編制裝備與人數表 : 汽車運輸連下轄連部組、汽車運輸1-3排,負責開設公路調節站管制指揮區域內交通運輸任 : 務。 : 汽車運輸連內編制111輛車輛,運輸營內編制444輛車輛,但是具體各連編制的車輛是什麼? 笑死,一個營四百多人,編制四百多輛車 ,你覺得有可能嗎?卡車司機都內建導航 和通訊,都不用休息也不用押車的人陪同 ? : 我沒有辦法經過動員召集和自強演習紀錄所確實掌握。 : https://i.imgur.com/ZbitJLQ.jpeg
: 三支部運輸兵群後備汽車運輸營接收車機動員車輛 : https://i.imgur.com/ocNV9ex.jpeg
: 四支部運輸兵群後備汽車運輸營接收車機動員車輛 : 因為後備汽車運輸營所有的車輛都必須透過“物力動員”所動員而來,除了部分數連可能是 : 常備運輸兵營解編的運輸連具備建制車輛,絕大多數的動員營都是沒有任何車輛和常備幹部 : 。不管編制內是“貨櫃車駕駛”、“特種車輛駕駛”、“連結車駕駛”等,真正實際編制的 : 車輛都必須在物力動員徵集後才能確定自己的連內車輛編制到底為何,無法在戰前得知,而 : 這也引出了一個問題: : “滿足編實運輸兵群的物力動員需要動員多少車輛?” : 撇除少量營、連傳令兵用機車和麵包車(充代營、連長偵蒐指揮車)一個後備汽車運輸營編 : 制444輛徵用大貨車,按照編制32營來計算,國軍物力動員填滿運輸兵營總共需要動員“14, : 208”輛民間大車來滿足編制,但這遠遠無法滿足需求。 你把單位所轄車輛數和實際會動員數字 混為一談。就算是波灣戰爭,主補給線 長達兩千英里,也不過出動了3500輛 左右的車。臺灣就那麼一丁點大,兵力 甚至還沒當年美國多(算上動員部隊, 地面部隊也只有8成,而且還一堆是純 步,不是像美國那樣一堆吃油怪獸),為 什麼會需要14000輛車? : https://i.imgur.com/xWu1RJD.jpeg
: 國軍作戰損失評估表 : 按照國軍的預想,開戰第一天國軍部隊的總戰耗率約為2.5%,第二天以後的總戰耗率為1.4% : 。如果不考慮因戰況發展所產生的戰耗率波動而僅僅採用線性增長計算(文內也如此計算戰 : 耗率),那麼作戰一個禮拜後的總戰耗率為10.9%,二個禮拜為20.7%、三個禮拜為30.5%、 : 四個禮拜為40.3%。 人家明明就只有推估三天,你為何會外 推到四個星期? 事實上,你的資料反而剛好說明了一件事 ,就是國軍根本就不認為會打超過三天 : 雖然運輸兵部隊內編制保修班,但是由於徵用車輛型號雜亂而且動員兵也很可能沒有訓練過 : ,實際上是不存在保修能力的,只能依靠持續徵用車輛來補充損耗。 : 國軍戰耗補充梯隊分為戰耗第一、第二、第三等三個梯隊,若是國軍預想作戰總時長為一個 : 月,那麼車機動員除了需要滿足編制外,還需要再額外動員40%左右的戰耗補充車輛,也就 : 是說光是滿足後備汽車運輸營所需的編制和補充車輛,國軍在全台本島範圍內就必須徵滿19 : ,892輛大車(約20,000輛)。 : https://i.imgur.com/QR6CmU9.jpeg
所以你根本在亂推,見到資料跟與預想不 一樣,第一動作居然是改資料自行外推。 動員又不是你在玩Game,按個鈕就好, 真的開打後哪可能一個月之內去做再去戰 耗補充動員?光要找人都有困難了 : 2021年全國車輛登記數統計 : 光是後備汽車運輸營就需徵用20000輛大貨車來滿足編制和補充是一個非常恐怖的數字,因 : 為這佔據了全國登記在案的大貨車總數的約11.6%,也就是平均每8.6輛大車就有1輛會被國 : 軍徵用,而且這僅僅是後備汽車運輸營的需求而已,更不計入數十個後備旅和常備海空軍部 : 隊編實和擴編的需求。而物力動員的影響不止於此,最直接的影響是破壞民間的物流能力, : 這部分會在文章末尾做總結。 : https://i.imgur.com/ns01n4a.jpeg
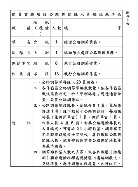
: 動員實施階段公路調節隊人員編組基準表 : 後備汽車運輸營的營部及營部隊、各汽車運輸連連部組除了營長指揮車外沒有配賦車輛,在 : 後備汽車運輸營完成動員後營部隊和連部組會在運輸連建制運輸排的運載下進入部署位置, : 並分別開設公路調節隊(由營部及營部隊開設)各公路調節隊下屬的公路調節站。並在地區 : 後備憲兵連支援下開設交通管制哨,完成對轄區內所律定的管制公路路段管制及交通調節任 : 務。 : 交通管制哨參考文章: : #1cHJfq9d (Military) : 現編後備憲兵連與全國案憲兵營編裝整理 : 根據國軍所公布的資訊判斷,公路調節隊隊部編組配置如下: : 公路調節隊指揮編組表 : ========== : 隊部3人,1校官、1尉官、1士兵 : 少校營長(隊長) : 上尉副營長(副隊長) : 上兵駕駛兼傳令 : ---------- : 調節軍官8人,8尉官 : 上尉參謀主任 : 中尉人事參謀官(參一) : 中尉情報參謀官(參二) : 中尉作戰參謀官(參三) : 中尉後勤參謀官(參四) : 中尉通信參謀官(通信) : 中尉兵工參謀官(兵工) : 中尉營部隊隊長 : ---------- : 調節作業員13人,1士官長、7士官、5士兵 : 二等士官長營部隊副隊長 : 中士人事士 : 中士情報士 : 中士作戰士 : 中士後勤士 : 中士通信士 : 中士台長 : 下士無線電報務作業士 : 上兵無線電作業兵 : 上兵無線電作業兵 : 上兵無線電作業兵 : 上兵無線電作業兵 : 上兵無線電作業兵 : ========== : 公路調節隊與各公路調節站的通聯方式為透過CS/PRC-37C無線電,公路調節隊與聯合運輸 : 指揮處的通聯方式也相同。 : https://i.imgur.com/aIoxNTS.jpeg
: 動員實施階段公路運輸管制作業流程圖 : https://i.imgur.com/FA5mdc2.jpeg
: 聯合運輸指揮機制運作流程圖 : 聯合運輸指揮處由作戰區後勤區開設,負責作戰區內戰時所有管制公路路段的運輸指揮和協 : 調,任何車輛不論軍、民用需要途經管制路段時都必須要經過聯合運輸指揮處(部)的核可 : 。 : 車隊或車輛進入管制路段除需要經過聯合運輸指揮處(部)核可外,車隊內也須配置無線電 : 操作員沿路向各途經的管制哨進行呼號傳達。如果車隊進入管制戰備道路後沒有任何的無線 : 電呼號和任務賦予,必然會被交通管制哨所“攔截”,而那些所謂的“交通管制哨”可是配 : 有步槍和輕機槍的憲兵部隊。 : https://i.imgur.com/aA477LF.jpeg
: 後備運輸一營頭城公路調節站及金六結公路調節站管制路段 : 以三支部運輸兵群後備汽車運輸一營為例:後備汽車運輸1營營部於坪林開設公路調節隊隊 : 部,汽車運輸3連連部開設頭城公路調節站,汽車運輸4連連部開設金六結公路調節站。憲兵 : 205指揮部後備憲兵707連(宜蘭憲兵隊編成)協助頭城公路調節站和金六結公路調節站各開 : 設五個交通管制哨。每個公路調節站管理五個交通管制哨,五個交通管制哨負責轄區內戰備 : 管制公路的交通管制,以上二調節站轄區內資訊整理如下。 : 標記點釋要: : TCP(公路調節站)-Trafic Control Point : CKP(交通管制哨)-Check Point : 一營三連下屬交通管制單位 : ========== : 公路調節與管制單位: : 頭城公路調節站(駐金面) : 外澳交通管制哨 : 礁溪交通管制哨 : 大福交通管制哨 : 壯圍交通管制哨 : 五結交通管制哨 : 負責調節和管制戰備公路路段: : 國道5號(頭城交流道-羅東交流道) : 省道台2線(頭城-壯圍) : 省道台9線(頭城-宜蘭) : 縣道191線(頂埔-宜蘭) : 縣道192線(大福-宜蘭) : ========== : 一營四連下屬交通管制單位 : ========== : 公路調節與管制單位: : 金六結公路調節站(駐金六結) : 外澳交通管制哨 : 礁溪交通管制哨 : 大福交通管制哨 : 壯圍交通管制哨 : 五結交通管制哨 : 負責調節和管制戰備公路路段: : 國道5號(羅東交流道-蘇澳交流道) : 省道台2線(壯圍-蘇澳) : 省道台7線(北橫公路-壯圍) : 省道台7丙線(牛鬥橋-宜蘭) : 省道台9線(宜蘭-蘇澳) : 縣道196線(五結-三星) : ========== : 根據國軍所公布的資訊判斷,公路調節站編組配置如下: : 公路調節站指揮編組表 : ========== : 站部 : 中尉連長(站長) : 少尉副連長(副站長) : 上兵無線電話務作業兵兼傳令 : ---------- : 作業員 : 二等士官長連士官督導長 : 上士組長 : 下士軍械士 : 下士文書士 : 下士補給士 : ========== : https://i.imgur.com/ulz7T4i.jpeg
: 動員實施階段公路調節與交通管制作業流程圖 : https://i.imgur.com/BTNvI3e.jpeg
: 通行許可申請表 : 在聯合運輸指揮部開設後所有戰備道路都會被管制,任何單位不論軍民在無經過申請的情況 : 下都不許擅自使用和佔用道路容量。部隊在執行機動計畫前必須以“用兵後勤管理系統”向 : 聯合運輸指揮處申請許可,在上級單位核可後就會派汽車運輸連下屬運輸排車輛或押隊官至 : 單位位置協助運載和管制。並且聯合運輸指揮處會將機動資訊發至各交通調節隊、交通調節 : 站、交通管制隊、交通管制哨的隊部作業電腦,告知運輸計畫以及運輸路線、無線電呼號、 : 車隊編號等資訊,讓各站點協助機動車隊運輸。 : 然而,問題出在哪裡? : “問題在於這套系統完全無視於民間民生系統的存在,只為了供應部隊勤務而建立。” : 物力徵集徵走的大貨車可能是超市和超商物流的、可能是運菜和豬肉到市場拍賣的、有可能 : 是加油站運油的,民間物流系統牽一髮而動全身,破壞任何一個環節都會使物流系統崩壞。 : 如果菜市場的大車被徵走了,那採購商就會失去採購原料生產食品的能力。如果物流公司的 : 大車被徵走了,那超市和超商貨架上就不會有補貨。 這裡對一半。徵走民車的確會對民間經濟 造成影響,但你完全搞錯方向。這要分個 2部分來看: 開戰後初期徵用車輛不會太多,原因很簡 單,因為根本用不到(再說一次:波灣戰 爭美軍都用不到那麼多車,臺灣更不可能 )。時間拖長之後,最壞情況下封鎖導致 經濟癱瘓,實際上也也無所謂什麼民間經 濟。這時候臺灣只能全面進入軍管,徵用 民間車輛也只是戰時民生管制的一部分而 已。 : 這還不是最嚴重的。 : 最嚴重的問題在於由於國軍幾乎管制所有國道及省道,重要支線縣道也通常被管制,在沒有 : 獲得機動許可的情況下,民間車輛幾乎完全無法開上這些管制道路,汽車物流運輸乃至於人 : 民的短途和長距離運輸可能性被粉碎。而各類客貨運站在國軍聯合運輸指揮部的規劃中也是 : 全數被徵用作為各類節點,公共交通運輸的勒停已經是明白寫在白皮書上的計畫了。 : 在民用物流不可能有機會運用國軍用兵後勤管理系統的情況下,超商只要七天不補貨生鮮就 : 會報廢、市場只要七天不供應果蔬食品加工廠就要停工,全國食品在短期內只剩下官方配給 : 是必然的結果。但是國軍運輸兵在動員後接收一大堆沒開過大車的動員兵忙著支援部隊運輸 : 和補給、運輸,難道會有多餘能力去支援民生需要嗎? : 就跟國軍後備動員的真實能力一樣,只有天知道了。 你會寫這種搞笑的東西,表示你根本連部隊 要消耗多少軍需都搞不清楚。如果臺灣真的 需要徵用14000輛大車維持部隊需求,請問 一天消耗量是多少? 我一臺車平均算你載貨5噸,一天載五趟就 好,14000*5*5=35萬噸,你覺得有可能嗎 ?如果現實世界的軍需是這樣,那太好了, 那中國也一樣,中國要去哪搞一天35萬噸 的補給能力?高雄港一「年」吞吐量也才一 千多萬噸出頭,十個高雄港送給你都不夠好 嗎? : ---- : Sent from BePTT on my Sony XQ-CC72 ----- Sent from JPTT on my iPhone -- ※ 發信站: 批踢踢實業坊(ptt-club.com.tw), 來自: 113.40.10.105 (日本) ※ 文章網址: https://ptt-club.com.tw/Military/M.1716756989.A.2F4
jason748 : 砲兵大師不僅精通防空作戰,連運輸也略懂,真的佩 05/27 05:00
jason748 : 服 05/27 05:00
Gdiaofuta : 444輛車是國軍自己寫在編裝上的關我屁事==,有沒有 05/27 05:14
Gdiaofuta : 可能可不可以請你先去問國軍再來問我?砲兵火箭砲 05/27 05:14
Gdiaofuta : 雷達野戰防空大師現在也懂運輸兵了? 05/27 05:14
ATrain: 現在包養網都這麼直接嗎 05/27 05:14
Gdiaofuta : 後備汽車運輸營編1營4連、1連3排、1排1排部4班,加 05/27 05:30
Gdiaofuta : 起來一營不是444是什麼?砲兵大師要不要先去好好查 05/27 05:30
Gdiaofuta : 查運輸兵編制再來扯32營到底需要多少車輛? 05/27 05:30
Gdiaofuta : https://i.imgur.com/2S1b0mx.jpeg 05/27 05:48
Gdiaofuta : 更不用說一輛車一天運五次這種狗屁數字,國軍給出 05/27 05:48
grado0802: 歐美包養真的很平常嗎? 05/27 05:48
Gdiaofuta : 來一天運輸汽車的運能是單車承載噸位的83%和75%, 05/27 05:48
Gdiaofuta : 到了大師你這裡怎麼就給他五倍了? 05/27 05:48
scotch : 你可以想想看波灣為什麼‘’只‘’要3500輛車,這些 05/27 08:18
scotch : 車是什麼層級,老美又在不同層級有哪些運輸單位。 05/27 08:18
ashrum : 從零開始補就是要美軍以上的運力,不要懷疑 05/27 08:22
smilejin: 男友上包養網 該放生嗎 05/27 08:22
ryannieh : 笑死,那種算法頂多是算一個營有多少人,跟實際有多 05/27 09:17
ryannieh : 少車有什麼關係? 05/27 09:17
ryannieh : 派遣率是什麼你有沒有搞清楚啊?按你說法,你的意思 05/27 09:20
ryannieh : 是10噸的車一天只載8噸貨一次,其他時間都idle嗎? 05/27 09:20
ryannieh : 不要搞笑好嗎? 05/27 09:20
qusekii: 是這個包養平台嗎 05/27 09:20
Gdiaofuta : 人家編制動員數量就是寫111和444,可否不要硬凹? 05/27 09:21
ryannieh : 派遣率是告訴你全部的車有多少比例處在工作狀態好嗎 05/27 09:26
ryannieh : ?!75%派遣率的意思是一天18小時在作業,一趟3小時 05/27 09:26
ryannieh : 計,一天也有6趟。距離長當然運力越低,但是臺灣就 05/27 09:26
ryannieh : 那麼小,怎麼可能一天只開一趟?養閒人喔? 05/27 09:26
Y949731: 交男友跟包養有什麼差別 05/27 09:26
Gdiaofuta : 你要不要先去看看汽車排上路程序是什麼?你以為車 05/27 09:27
Gdiaofuta : 上路不用跑計畫流程並將任務代號分發調節隊、調節 05/27 09:27
Gdiaofuta : 站、管制哨嗎? 05/27 09:27
ryannieh : 所以說你沒常識啊!編出來的車輛數和人數一樣,你覺 05/27 09:29
ryannieh : 得有可能嗎?就告訴你那只是編入納入管制,實際上根 05/27 09:29
T730733: 包養網到底在紅什麼? 05/27 09:29
ryannieh : 本不可能一個營同時操作444輛車 05/27 09:29
Gdiaofuta : 所以說你連文都看不清楚,公路調節隊調節站開設後 05/27 09:31
Gdiaofuta : 連下屬汽車排就解散給聯合運輸指揮部調配了,你是 05/27 09:31
Gdiaofuta : 不是以為調節作業開設後調節隊下面還會有建制運輸 05/27 09:31
Gdiaofuta : 排? 05/27 09:31
FireStation: 有人被包養 05/27 09:31
Gdiaofuta : 大師你有興趣就去研究運輸準則不要什麼鬼都沒看就 05/27 09:33
Gdiaofuta : 在那邊鬼轉 05/27 09:33
ryannieh : 你覺得一天只開一次也行嘛!我們來算,14000輛,一 05/27 09:33
ryannieh : 天只開一次,一次5噸,一天也是7萬噸,你等於是要兩 05/27 09:33
ryannieh : 座高雄港的吞吐量,你覺得有可能嗎? 05/27 09:33
Thobel: 求包養...管飽就好XD 05/27 09:33
jay9968 : 完全不同的後勤運補情境,你可以比到波灣去…… 05/27 09:49
jay9968 : 還初期根本用不到???你以為那些後備的輜重是已經 05/27 09:49
jay9968 : 在現地了嗎?現實就是初期才是最需要大量車次的時候 05/27 09:49
jay9968 : ,是後期因為部隊戰耗、戰線收縮,補給壓力反而相對 05/27 09:49
jay9968 : 小。 05/27 09:49
Reji: 阿姨!我不想努力了(求包養) 05/27 09:49
jay9968 : 我修正一下精確一點,你的原話是「開戰後初期徵用車 05/27 09:51
jay9968 : 輛不會太多」,所以你覺得是開打了才徵? 05/27 09:51
jay9968 : 另外,就算真的是14000台一天每台5噸好了,但不是每 05/27 09:56
jay9968 : 天都給你這樣算,初期有時間壓力,一定要最快速度將 05/27 09:56
jay9968 : 所有部隊需求運補到位,後續再補給不會到這麼大量, 05/27 09:56
Hathael: 有沒有富二代要包養 05/27 09:56
jay9968 : 你應該不會問““既然所有需求沒那麼多那就不用這麼 05/27 09:56
jay9968 : 多車吧?””這種蠢問題吧? 05/27 09:56
Gdiaofuta : 沒事,可能有人的認知是徵來的車可以100%妥善和作 05/27 09:58
Gdiaofuta : 戰時部隊0%戰損 05/27 09:58
jobli : 一個btg一天170噸 05/27 09:59
yovroc: 身邊有朋友被包養 05/27 09:59
jobli : 類比國軍聯兵營 05/27 09:59
jobli : 23x170=3910 23個營一天就要約4000噸 05/27 09:59
jobli : 18+12個步兵旅共=162個營,只有步槍彈跟食物布機槍 05/27 09:59
jobli : 一個攜行量25-26噸 05/27 09:59
jobli : 不含食物4000噸加上去地面作戰一天約1萬噸 05/27 09:59
helgalie: 亞洲最大包養平台上線了 05/27 09:59
jobli : 不含砲兵跟其它海空軍陸航等一切單位 05/27 09:59
jobli : 多嗎? 05/27 09:59
Gdiaofuta : 公路調節開下去後所有民車沒有任務代號都不 05/27 09:59
Gdiaofuta : 能上路,然後在這種狀況下車子在路上可以用 05/27 10:00
Gdiaofuta : 民用外觀來假裝軍用事實讓解放軍無視存在放 05/27 10:00
OREOMZA: 這個包養網正妹好多 是真的嗎 05/27 10:00
Gdiaofuta : 任車輛在路上大搖大擺通行,這是一件蠻好笑 05/27 10:00
Gdiaofuta : 的事情 05/27 10:00
Gdiaofuta : 車子都不用顧慮防空隱蔽跟平時怎樣在大白天的公路 05/27 10:00
Gdiaofuta : 上隨便亂跑,幽默 05/27 10:00
jay9968 : 然後,我直接跟你說,初期,一個連光一個彈藥分庫的 05/27 10:03
punjab: 真的有這麼多人在找包養 05/27 10:03
jay9968 : 作業都未必能吃得下來,你一個大戰區九個營也不過30 05/27 10:03
jay9968 : 幾個連,吃的不用送?穿的不用送?武器裝備不用送? 05/27 10:03
ryannieh : 我懶得理你,因為你每次都會看歪最後回我不知所以的 05/27 10:03
ryannieh : 東西。其實很簡單啦!你說「很多」是吧?那總共多少 05/27 10:03
ryannieh : 噸?ㄧ臺車子要載多遠?一天可以載幾趟?平均一臺車 05/27 10:03
sashare: 有人可以分析一下包養平台的差異嗎 05/27 10:03
ryannieh : 載多少噸?你這些數字先生出來,除一下算出來要多少 05/27 10:03
ryannieh : 車,再來討論要不要14000輛啦!自己算數不做,在那 05/27 10:03
ryannieh : 邊跟我吵14000輛是對的是哪招? 05/27 10:03
jay9968 : 不要一直跳針14000,就說了那是第一天,不是後續每 05/27 10:07
jay9968 : 天。 05/27 10:07
sijiex: 那個包養網人最多XD 05/27 10:07
Gdiaofuta : 你先去問版上運輸兵出來的退役軍人再來嘴砲車輛編 05/27 10:08
Gdiaofuta : 制數量對不對夠不夠好嗎大師,一個步兵旅光彈藥分 05/27 10:08
Gdiaofuta : 屯點就有18個你運輸兵群要派多少車多少車次才能完 05/27 10:08
Gdiaofuta : 成預屯作業?現在有36個步兵旅共648個分屯點,你以 05/27 10:08
Gdiaofuta : 為每個分屯點一輛車能載完嗎? 05/27 10:08
VLADINA: 我妹上包養網被我發現= = 05/27 10:08
jobli : 另外有一種東西叫材積重 05/27 10:10
jobli : 中戰可以載七噸,但只能放5-6個板台 05/27 10:10
jobli : 但一車次就是算七噸運力 05/27 10:10
jobli : 數量我有放了,大濕不會不知道材積 05/27 10:11
jay9968 : 25-26噸我是不知道對不對啦,但要送這25噸(方便計 05/27 10:11
odemagus: 隔壁桌的人竟然在討論包養... 05/27 10:11
jay9968 : 算用25就好),就剛好五車次夠?原屯點就不在一個地 05/27 10:11
jay9968 : 方,單一類補給品,單車裝到超載,就算只超100公斤 05/27 10:11
jay9968 : ,一樣是多一車次。 05/27 10:11
jobli : https://i.imgur.com/6brR1eW.png 05/27 10:13
jobli : 因為還有材積,另外不同前支點,送同單位不能合車 05/27 10:13
yes500: 樓上是不是被包養 05/27 10:13
jay9968 : 我還沒打算提材積咧,那更深了。 05/27 10:14
jay9968 : 另外再點你一個錯誤,還每車不用壓車人員?? 05/27 10:14
jay9968 : 運輸教範去看一下,什麼叫作““車隊運輸””,那是 05/27 10:14
jay9968 : 平時才能每車都有個車長,戰時還給你這麼奢侈?? 05/27 10:14
Gdiaofuta : 他就運輸教範沒看過才在那邊屁一個營沒有444輛車 05/27 10:15
alexantiy: 未看先猜這包養 05/27 10:15
jay9968 : 以前有提過合車問題,但系統作業上太多窒礙(其中一 05/27 10:15
jay9968 : 點就是材積預判),所以至少目前沒這作法,真的開戰 05/27 10:16
jay9968 : 的話應該會有,有車就塞了誰還管你系統過不過。 05/27 10:16
scotch : 用美國算法純算步兵旅從軍到師需要的補給,44/3=15 05/27 10:16
scotch : (一師對一營),軍級自己15/3加起來就是20營。師內 05/27 10:16
sowrey: 一定又是這包養 05/27 10:16
scotch : 自己要補給、運兵再加。 05/27 10:16
enirehtak : G大畢製做好了沒 05/27 10:18
Gdiaofuta : 好了 05/27 10:19
Gdiaofuta : 正在寫文 05/27 10:19
jay9968 : 今日府方輿情會報「巨屌扶他已完成畢製,未來會有更 05/27 10:20
cw758: 包養平台不意外 05/27 10:20
jay9968 : 多閒工夫挖洞,請各方多加留意」。 05/27 10:20
Gdiaofuta : 知道了,那我先寫幾篇解放軍表忠心( 05/27 10:21
enirehtak : 那就快下一篇啊,另開戰場,不要跟立論薄弱的回應消 05/27 10:21
enirehtak : 耗 05/27 10:21
jay9968 : s大,我們應該沒有運兵問題,雙腿萬能。 05/27 10:21
ludi: 覺得包養網EY嗎 05/27 10:21
enirehtak : 俺最近都在等G大的鞭屍文,敲碗敲碗 05/27 10:23
enirehtak : 運兵?哈哈,上面會叫動員用走的 05/27 10:25
enirehtak : 其實我們可以開賭盤看G大畢製會不會過XDDD 05/27 10:26
Gdiaofuta : 畢製不可能不過的 05/27 10:27
ja23072008 : https://i.imgur.com/0QMITuM.jpeg 05/27 10:32
peernut: 包養網站葉配啦 05/27 10:32
scotch : 波灣3500輛的數字是戰區運輸額外加碼,軍、師、旅自 05/27 10:36
scotch : 己都有自己的補給、運輸單位 05/27 10:36
scotch : 而且這些很多是HEMTT級的 05/27 10:38
Gdiaofuta : https://i.imgur.com/ocNV9ex.jpeg 05/27 10:39
Gdiaofuta : 國軍徵用車輛as like 05/27 10:39
xikimi: 記者收了包養網多少啦 05/27 10:39
Gdiaofuta : 這是四支部運輸兵群後備汽車運輸8營 05/27 10:39
ja23072008 : 國軍連制式號稱3.5噸載重車的運量起碼得打八折以上 05/27 10:41
ja23072008 : ,以為每輛車,還是徵用民車能有5噸載重實在很雲。 05/27 10:41
jobli : 運力按額定表算,不是實務 05/27 10:43
jobli : 中戰是7噸 05/27 10:43
Avero: 包養真亂 05/27 10:43
jay9968 : 這串前幾篇我都沒回,因為看到的時候都已經推到幾百 05/27 10:43
jay9968 : 樓懶得爬了,藉這篇釐清G大的一個點好了(簡稱G點? 05/27 10:43
jay9968 : )。 05/27 10:43
jay9968 : 前提當然是所有動員過程完全依照預想般順遂…… 05/27 10:43
jay9968 : 如此大量的動員,當然會衝擊民生,但亦如我上面所說 05/27 10:43
ejoz: 演藝圈一堆包養好嗎 05/27 10:43
jay9968 : ,需求最大的是初期,各項後備軍的輜重送到位之後, 05/27 10:43
jay9968 : 其實後續就沒有這麼大的運補壓力了,到時應該(?) 05/27 10:43
jay9968 : 就有餘力可以配合內政部協助民間物資運補,唯一空窗 05/27 10:43
jay9968 : 就是徵用令下達一直到部隊部署完畢的期間,““理論 05/27 10:43
jay9968 : 上””是兩天,以及衍伸的民心躁動問題。 05/27 10:43
FishRoom: 政治圈一堆包養好嗎 05/27 10:43
ja23072008 : 確定中戰的載重到7噸? 05/27 10:45
Gdiaofuta : 聯合運輸指揮部那套效率,民營工廠生產和農產運輸 05/27 10:46
Gdiaofuta : 還是會完蛋的 05/27 10:46
jay9968 : 用10.5噸來算,上限載重是5噸沒錯啊,但實際上有材 05/27 10:47
jay9968 : 積問題,未必能裝到5噸。 05/27 10:47
KsiR: 有錢人一堆包養好嗎 05/27 10:47
jay9968 : 是說如果你們有留意過純裝載大彈頭的車,就會發現車 05/27 10:47
jay9968 : 上很空,但重量其實已經壓線了。 05/27 10:47
ryannieh : 喔,終於有人提出一個數字了:一天一萬噸,那好,先 05/27 10:48
ryannieh : 不管這個數字對不對,,一天一萬噸為何要14000輛車 05/27 10:48
ryannieh : ?一臺車一天只載一趟然後載不到一噸?不要跟我說14 05/27 10:48
peoples: 學生妹被包養多嗎 05/27 10:48
ryannieh : 000輛是初期啦!實際上按照某G的說法,根本就要兩萬 05/27 10:48
ryannieh : 輛車 05/27 10:48
jobli : 國軍的數據一直很迷 05/27 10:48
jay9968 : 所以我說這是理想狀態嘛!實際當然只能求神拜佛,希 05/27 10:50
jay9968 : 望內政部跟國防部不要忘記還有民生運補這回事。 05/27 10:50
wilmer: 亞洲最大包養網上線啦 05/27 10:50
jay9968 : 中戰載重上限,設計的7噸,也是理想狀態XD,性能有 05/27 10:50
jay9968 : 到啦。 05/27 10:50
Gdiaofuta : 一萬噸?大師您覺得國軍的車免加油用太陽能嗎? 05/27 10:52
Gdiaofuta : 國軍沒有這麼多油罐車耶,油罐車也是徵進去運輸兵 05/27 10:52
Gdiaofuta : 群的,不用佔噸位? 05/27 10:52
badlip: 我哥上包養網被我抓包.. 05/27 10:52
jay9968 : 有人可能沒看過一台十噸半塞到快滿,實際不到一噸的 05/27 10:53
jay9968 : 畫面。 05/27 10:53
Gdiaofuta : 先不提步兵旅用油桶裝油,其他單位如果要油罐車來 05/27 10:54
Gdiaofuta : 補,補完後油罐車能分攤其他載重運能嗎? 05/27 10:54
ryannieh : 上面有人說卡車載不到五噸,但實際上本來這裡就是估 05/27 10:55
piggyoil: 有人包養過洋鬼子嗎 05/27 10:55
ryannieh : 大貨車,最大載重量八噸十噸或更多都有,五噸已經是 05/27 10:55
ryannieh : 考慮棧板面積問題了 05/27 10:55
jobli : 材積啊,迫砲但跟分裝彈藥都會 05/27 10:56
jay9968 : 還有,雖然不是每個況都這樣,但實際上,至少現在, 05/27 11:00
jay9968 : 確實存在一天一趟這回事,為什麼? 05/27 11:00
TwixBar: 有錢人為啥都想包養 05/27 11:00
jay9968 : 接獲申請開始車輛整備不用時間?車輛開到補給點不用 05/27 11:00
jay9968 : 時間?到點裝載不用時間?運補路程不用時間?到位卸 05/27 11:00
jay9968 : 載不用時間?卸完返程不用時間?回廠檢整車輛不用時 05/27 11:00
jay9968 : 間?(我在板上提過一次,我堵爛不寫的0光計畫,就 05/27 11:00
jay9968 : 是在不爽這些時間節點),這些加一加,路程遠一點的 05/27 11:00
boggicer: 有人被洋鬼子包養過嗎 05/27 11:00
jay9968 : ,一天就跑不了第二趟了。 05/27 11:00
jay9968 : 然後又是那句話,運輸教範看過嗎?車輛運補時速限制 05/27 11:00
jay9968 : 知道嗎?還是你要說都打仗了還管時速限制?是啦,是 05/27 11:00
jay9968 : 可以偷偷跑快一點啦,但那時的路況有辦法讓你飆車? 05/27 11:00
ryannieh : 好,現在又要吵油是吧?來,算一下,一天要多少油? 05/27 11:01
Chiason: 到底要多有錢才會想包養 05/27 11:01
ryannieh : 油罐車要幾輛才夠? 05/27 11:01
Gdiaofuta : 國軍車隊規範行進速度超慢,根本不能想飆就飆 05/27 11:01
ryannieh : 我覺得很好笑啊!你在那邊跟我講一堆,問題那是理由 05/27 11:06
ryannieh : 嗎?要交管所以一輛車不能跑很多次,那為何很多輛車 05/27 11:06
ryannieh : 一起跑就不是問題?一輛車只能載一噸,是所有物資都 05/27 11:06
Markell: 閨蜜上包養網還推薦我... 05/27 11:06
ryannieh : 如此?燃料也如此?食物也如此?所有裝備彈藥都如此 05/27 11:06
ryannieh : ?想也知道不可能 05/27 11:06
jay9968 : 最大載重20噸的車都有,但徵來有用?我是不確定納管 05/27 11:07
jay9968 : 造冊的車種到底有哪些啦,我只講我實際遇過的事情, 05/27 11:07
jay9968 : 反舟波彈藥預屯,以前就在吵車次太多,就有提出一個 05/27 11:07
fuoya: 包養? 05/27 11:07
jay9968 : 想法,換個大台點的車不就可以一次運多點,減少車次 05/27 11:07
jay9968 : 自然節省時間? 05/27 11:07
jay9968 : 是啦,理論上是這樣啦,實際上呢?很多戰術位置,太 05/27 11:07
jay9968 : 大台的車根本開不進去,要嘛ㄉㄧㄠˊ掐,不然就只能 05/27 11:07
jay9968 : 停在路口,叫裡面人出來搬,那是有省到時間?還是變 05/27 11:07
Apasiri: 現在包養網都這麼直接嗎 05/27 11:07
jay9968 : 相耗費士兵體力也讓是時防線變薄弱? 05/27 11:07
ryannieh : 跑再慢也不會每一趟都南部跑北部,然後只用時速30公 05/27 11:09
ryannieh : 里跑好嗎?臺灣就那麼小一丁點,大部分運輸任務的出 05/27 11:09
ryannieh : 發地到目的地不會超過50公里,是能跑多久? 05/27 11:09
jay9968 : 那你先回答一個問題就好,某營彈藥需求5.5噸,現時 05/27 11:09
litidi: 歐美包養真的很平常嗎? 05/27 11:09
jay9968 : 集用場內只剩10.5T,你派一台還派兩台? 05/27 11:09
ja23072008 : 載重‘’噸位‘’計算通常是用水為基準。所以載運固 05/27 11:12
ja23072008 : 體,包含人員實際裝載噸位都會縮減,這點空運也是。 05/27 11:12
ja23072008 : 另外一個常見盲點是燃油比重輕,同樣載運體積裝一 05/27 11:12
ja23072008 : 噸的水,燃油大概剩0.8噸。 05/27 11:12
Merzario: 男友上包養網 該放生嗎 05/27 11:12
jobli : 爽連坡前支點到好事多旁邊國小,距離不到30 05/27 11:14
jobli : 用兵時間5小時。卓參 05/27 11:14
ryannieh : 笑死,這不是硬拗嗎?再怎麼難去搞到,會到動員1400 05/27 11:14
ryannieh : 0輛車結果每台車都只載一噸?然後造成民間大卡車運 05/27 11:14
ryannieh : 力癱瘓?這說法合理? 05/27 11:14
Muzaffer: 是這個包養平台嗎 05/27 11:14
jay9968 : 有人說會癱瘓嗎?只說會造成很大的衝擊而已吧? 05/27 11:16
jay9968 : 如果真的是5小的話,那可能終於把我賭爛的點修正了 05/27 11:18
jay9968 : 。 05/27 11:18
ja23072008 : 極度罕見看到有人會說國軍運力充足。 05/27 11:18
ryannieh : 5小時?行車時間?時間內含什麼不含什麼要不要講一 05/27 11:24
MIJice: 交男友跟包養有什麼差別 05/27 11:24
ryannieh : 下?五小時是全部時間的話,一天跑四趟也行,那不剛 05/27 11:24
ryannieh : 好證明我的說法? 05/27 11:24
jay9968 : 呃……我上面那一大串““不用時間””你都不看喔? 05/27 11:27
jay9968 : 然後不知道用兵時間代表什麼……你當過志願役幹部嗎 05/27 11:27
jay9968 : ? 05/27 11:27
SpyTime: 包養網到底在紅什麼? 05/27 11:27
ryannieh : 我從來沒說國軍運力充足,但你們根本就搞錯問題的關 05/27 11:29
ryannieh : 鍵從來不是車輛數或運輸噸位數,而是後勤混亂下需求 05/27 11:29
ryannieh : 單位根本拿不到補給,供應和需求媒合不起來 05/27 11:29
ryannieh : 我哪知道你們真意是什麼,所以才要確認啊!你們講的 05/27 11:33
ryannieh : 又不一定照定義來,我也很困擾好嗎? 05/27 11:33
Toth: 有人被包養 05/27 11:33
jay9968 : 哪裡沒照定義了?? 05/27 11:37
jobli : 不會混亂 我指打擊旅 05/27 11:48
Gdiaofuta : 用兵時間不用志願役也能知道,有去翻教範就會 05/27 11:50
jobli : 簡單說,機步營原本就有攜行量了,所有的庫房都在自 05/27 12:02
jobli : 己駐地 05/27 12:02
Asterix: 求包養...管飽就好XD 05/27 12:02
jobli : 不太需要補給,等戰術行軍後會作第一次油糧彈補充 05/27 12:02
jobli : 再就進入反擊位置,有二種模式 05/27 12:02
jobli : 第一種是主任已作出預置要求,副營長會要求後勤官預 05/27 12:02
jobli : 先申請補給到戰鬥位置後方三到五公里 05/27 12:02
jobli : 第二種是主任跟智障一樣,沒有預圈位置,那就是戰鬥 05/27 12:02
AdamShi: 阿姨!我不想努力了(求包養) 05/27 12:02
jobli : 到一半,副連長打勤支網到補給區 05/27 12:02
jobli : 後官再上用兵申請 05/27 12:02
jobli : 用兵時間,你就想成熊貓就好,你下單是一回事,但店家 05/27 12:02
jobli : 要弄菜,再等騎手去拿,然後才送 05/27 12:02
jobli : 運輸也一樣,因為被精後,補庫沒有車 05/27 12:02
lezabo: 有沒有富二代要包養 05/27 12:02
jobli : 單位下用兵到作業管制組組(軍團+地支部),核派後,同 05/27 12:02
jobli : 步分單給運輸群和補庫 05/27 12:02
jobli : 補庫要等車來才能上車,然後才再送到單位 05/27 12:02
jobli : 運輸群集用場>>>補庫>>>單位全部的時間是用兵計算 05/27 12:02
jobli : 的 05/27 12:02
silberger: 身邊有朋友被包養 05/27 12:02
jobli : 實際不一定 05/27 12:02
jay9968 : 你講太複雜了啦,簡單說就是,你提出申請,一直到東 05/27 12:09
jay9968 : 西送到你手上(卸完),這個時間就是用兵時間—提出 05/27 12:09
jay9968 : 需求到完成補給。 05/27 12:09
jay9968 : 所以用兵時間沒有包含到我上面說的,車輛返程+回廠 05/27 12:09
xayile: 亞洲最大包養平台上線了 05/27 12:09
jay9968 : 檢整。 05/27 12:09
jay9968 : 該車實際上是需要回廠檢整完才能再出下一趟。 05/27 12:09
jay9968 : 是說之前好不容易解決用兵系統的““車輛是消耗品” 05/27 12:09
jay9968 : ”問題,但當時還是存在用兵結案後““車輛光速回廠 05/27 12:09
jay9968 : ””的問題,不知道現在解決沒@@ 05/27 12:09
cazo: 這個包養網正妹好多 是真的嗎 05/27 12:09
ericjaing : 已我這軍盲看法,運輸車輛送達率不會是100%,這是首 05/27 12:13
ericjaing : 要攻擊目標,然受損車輛導致道路不通,是否得有更 05/27 12:13
ericjaing : 多車輛彌補繞路損失? 05/27 12:13
jobli : 後端看的到待派車 05/27 12:13
jobli : 總之運完他要開回去集用場加油檢整等下一次派遣 05/27 12:13
izilo: 真的有這麼多人在找包養 05/27 12:13
jobli : 不是計程車的概念, 05/27 12:13
jobli : 會有人跟你說車隊被打要那是民防 05/27 12:14
jobli : 實際上我們沒有送不到跟補庫沒東西的規劃 05/27 12:15
Gdiaofuta : 沒問題,有人認為車不會被打編制不會損失裝備不用 05/27 12:17
Gdiaofuta : 重補,車輛可以經過異空間送到部隊手上然後再通過 05/27 12:17
SEDAP: 有人可以分析一下包養平台的差異嗎 05/27 12:17
Gdiaofuta : 異空間回家完全不會有任何損失,所以14000輛車已經 05/27 12:17
Gdiaofuta : 超額達標不用再徵用補充損耗的車輛 05/27 12:17
Gdiaofuta : 然後還嫌14000輛太多國軍不是美軍不用這麼多補給 05/27 12:18
Gdiaofuta : 戰爭打三天就結束(不知誰贏)所以完全不用動員這 05/27 12:18
Gdiaofuta : 麼多車 05/27 12:18
TUZom: 那個包養網人最多XD 05/27 12:18
jay9968 : 不是,我問的是,之前的狀況是,申請方按結案,現實 05/27 13:09
jay9968 : 中車子還在回程路上,但系統上,集用場的車數已經回 05/27 13:09
jay9968 : 補了,也就是如果有新案是可接案的狀態,這個功能不 05/27 13:09
jay9968 : 知道改進了沒? 05/27 13:09
jobli : 改了 05/27 13:15
Jiulon: 我妹上包養網被我發現= = 05/27 13:15
jobli : 但是管制組可以人工調整 05/27 13:16
jay9968 : 另回一下那個送達率,在預想中,後勤單位是運用戰鬥 05/27 13:16
jay9968 : 間隙對部隊做整補,所以“理論上”,運補車隊是不會 05/27 13:16
jay9968 : 暴露在敵火下的(因為前線還有人在坦),只需要注意 05/27 13:16
jay9968 : 路況(嘿嘿,公調交管的局),還有避開化學武器熱區 05/27 13:16
laetuon: 隔壁桌的人竟然在討論包養... 05/27 13:16
jay9968 : ,當然,我們還是有預設敵小部隊滲透襲擾,所以有撰 05/27 13:16
jay9968 : 擬車隊就地防護、自衛戰鬥的規範。 05/27 13:16
jay9968 : 這大陸軍的思維,八成是還沒改吧…… 05/27 13:16
jay9968 : 喔,如果真的就地打輸了,“理論上”,就是重新運補 05/27 13:16
jay9968 : ,但用兵好像沒有這個功能@@ 05/27 13:16
slot365: 樓上是不是被包養 05/27 13:16
jobli : 改成車回到集用才能按結案,但可以人工改 05/27 13:17
jay9968 : 喔喔,所以現在用兵是會等到他計算出的回程時間過後 05/27 13:17
jay9968 : ,才回補車輛數? 05/27 13:17
jobli : 沒有,派出去100%會到 05/27 13:18
jobli : 所以我之前說無人機等車隊攻擊 05/27 13:18
colortea: 未看先猜這包養 05/27 13:18
jobli : 然後被噓那是民防 05/27 13:18
jobli : 我是很無言,因為知道集用場在那直接癱瘓 05/27 13:18
jay9968 : 就是申請方按結案,集用場還要再按一次,該筆運案才 05/27 13:18
jay9968 : 算正式結束? 05/27 13:18
jobli : 車到才能按結案,多一個按結案的步驟 05/27 13:19
glenber: 一定又是這包養 05/27 13:19
jobli : 對 05/27 13:19
jobli : 但沒車管制組會一直叫你按 05/27 13:20
jay9968 : 終於啊,之前這個光速回廠被噴翻了XD 05/27 13:20
ericjaing : 因無人機的普及,我認為運輸車輛會提升被攻擊順序 05/27 13:23
ericjaing : ,或有人專責釘運輸隊伍,這到是個隱患 05/27 13:23
Kimbel: 包養平台不意外 05/27 13:23
jay9968 : 擔心這個沒用啊,就有人認為只要前方還沒崩,後方就 05/27 13:26
jay9968 : 會安全啊,自己都忘了自己10幾年前說要推什麼立體作 05/27 13:26
jay9968 : 戰的概念嘍~~ 05/27 13:26
Mystiera : 輜汽退的舉手…我們平均一個人編兩台車 05/27 13:45
Mystiera : 實際上因為編現比的關係每天要洗三台車也很正常 05/27 13:46
tale1890: 覺得包養網EY嗎 05/27 13:46
jay9968 : 舉0.0/ 05/27 22:54
jay9968 : 我幫樓上m大捧個場好了,雖然我只有10分之一的輪子 05/27 22:54
jay9968 : 血統QQ 05/27 22:54
ryannieh : 還在14000輛喔?你要假設全部用極端值,一臺車一次 05/28 05:19
ryannieh : 載一噸不到,一天載一次才算得出每天為了滿足一萬噸 05/28 05:19
waterway: 包養網站葉配啦 05/28 05:19
ryannieh : 需求下需要14000輛,但實際上的單項平均值根本就差 05/28 05:19
ryannieh : 到數倍(一臺大卡車平均載到五噸以上很正常,戰時一 05/28 05:19
ryannieh : 天平均出動五六次也很正常),整體乘起來差到數十倍 05/28 05:19
ryannieh : ,都不會覺得14000輛的數字不合理要硬拗就對了? 05/28 05:19
jay9968 : 一台車載5噸以上很正常…… 05/28 06:22
mark1888: 記者收了包養網多少啦 05/28 06:22
jay9968 : 每天都出動5-6次很正常…… 05/28 06:22
jay9968 : 200樓問你的你無視,只會跳針““每台車都不到一噸 05/28 06:26
jay9968 : 喔?”” 05/28 06:26
jay9968 : 好啦,就算14000不合理啦,那請問是要依““實需” 05/28 06:29
jay9968 : ”,編得剛剛好,有突發狀況或是戰損再臨時多徵,還 05/28 06:29
Quaranta: 包養真亂 05/28 06:29
jay9968 : 是事先就徵起來放? 05/28 06:29