作者pinkyugg (pinpin)
標題[情報] 全聯隔日達雙11滿額折價券
時間2023-10-25 22:25:48
雙11折價券蠻多11/1開始就可以用但有的券是要先領才能用!
https://reurl.cc/QZ2oRq
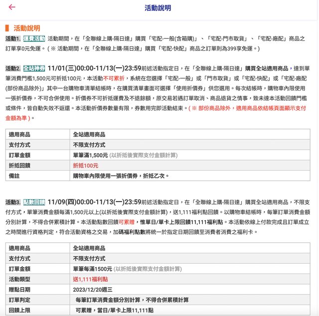
11/1~11/13折價券:
[單筆799折50]
[1500折100]
https://i.imgur.com/LfWrJ04.png
[首購會員999折150]
https://i.imgur.com/8uZ325z.png
加入後第一次用的時候覺得超划算 沒用過的可以先用這個
https://i.imgur.com/vDk13KI.png
[滿2,222折222/3,333折333]
使用日:11/9~11/13
[滿11,111折1,111]
使用日:11/10~11/10
點數回饋:
11/15-12/7不同購物車下單2筆多送500福利點
https://i.imgur.com/iyghTdh.png
11/9-11/13單筆滿1500送1111福利點累送,單日上限11,111點
https://i.imgur.com/LfWrJ04.png
上次幫媽媽在上面買過一箱米 物流直接爬5樓送到我家有驚訝
這次想把家裡的吹風機換成呆森的HD15
https://i.imgur.com/1m0Mpi5.jpg
目前是看到這組比PC、百貨便宜 折價券先領起來
正在等靠近11/11還有沒有什麼隱藏活動了!
--
※ 發信站: 批踢踢實業坊(ptt-club.com.tw), 來自: 1.161.11.159 (臺灣)
※ 文章網址: https://ptt-club.com.tw/Lifeismoney/M.1698243950.A.D8B
推 Irisquean: 領了!謝謝分享123.193.168.228 10/26 01:18
推 silva0104: 那個不同購物車多送500點是指點選不同 36.235.213.148 10/26 10:40
→ silva0104: 出貨嗎? 36.235.213.148 10/26 10:40
推 bluestart26: 不管怎樣 折價券先領起來 謝謝分享 114.136.136.71 10/26 12:12
推 shiushiu: 推推 感謝分享~ 223.136.126.86 10/26 12:23
推 Hathael: 學生妹被包養多嗎 223.136.126.86 10/26 12:23 推 dada5124: 謝謝分享,券領起來! 111.82.169.216 10/26 12:33
推 anatasuki: 還沒在上面買過 感覺可以先把首購折150 111.83.248.199 10/26 20:24
→ anatasuki: 用掉了XDD 111.83.248.199 10/26 20:24
推 SurfacePro5: 好讚喔!!謝謝分享!現在才知道全聯 36.236.246.90 10/26 20:49
→ SurfacePro5: 也有自己的購物平台呢 36.236.246.90 10/26 20:49
推 yovroc: 亞洲最大包養網上線啦 36.236.246.90 10/26 20:49 推 jiaingtsai: 領了~謝謝分享125.228.145.246 10/27 19:08