1.完整新聞連結 (或短網址):連結過長時可提供短網址方便網友點擊。 https://udn.com/news/story/7327/7898337?from=udn-catebreaknews_ch2 2.完整新聞標題:高雄國際商工舊校舍位處蛋黃區 光拆除費1.35億 3.媒體資訊(媒體來源與作者)、日期: 日期:2024-04-14 17:58 媒體:聯合報 作者:徐白櫻 媒體來源如:蘋果日報、中央社 作者定義:1.自然人 2.撰稿人或主編 缺少任一媒體資訊,將依新聞文規定。 4.完整新聞內容: 高雄國際商工退場後校舍廢棄閒置,議員黃文益指出,校區位處精華地帶,鄰近輕軌、中 正技擊館等地,9成5是市有地,應加快開發腳步。市府財政局指出,國際商工地目是文教 區,須透過都市計畫變更才能進一步規畫,初估拆除費用1.35億元,預計2025年先完成拆 除作業。 國際商工位處高雄市三多路蛋黃區,當年校方向高雄市府租地辦學,總面積8888坪,因招 生每況愈下,2022年8月退場停招,市府收回校地,有意興建社宅及啟動捷運聯合開發。 市議員黃文益表示,國際商工用地歸還市府,附近有輕軌、三信家商、公教住宅、中正技 擊館及光華夜市等,可說是重中之重的精華地帶。不過停招後校區閒置至今沒有動靜,大 家都很關心未來面貌及經濟效益。 市府財政局長陳勇勝指出,校區建物存在危樓,整個拆除經費1.35億元,目前國際商工的 地目是文教區,須透過都市計畫變更才能決定要蓋社宅或大眾聯合開發,無論是透過都發 或捷運都要透過都市計畫變更及地籍變更,後續辦理地區說明會。 陳勇勝說,國際商工校地的都市計畫尚未啟動,會先召開說明會聆聽市民想法,預估校舍 拆除11個月,會盡快讓案子執行。 5.心得: 須至少50字。 聯合報的另一則新聞有提到這塊地可能的用途: https://udn.com/news/amp/story/7327/7898766 國際商工位在高雄市三多路蛋黃區,當年校方向高雄市府租地辦學,總面積8888坪,招生 慘澹,2022年8月退場停招,市府收回校地,有意興建社宅及啟動捷運聯合開發。 我個人是希望可以蓋社宅,畢竟交通很方便,如果可以退縮空間再弄個公園就更好了。 備註: 一個人一天只能張貼一則新聞。被刪或自刪也算額度內 -- ※ 發信站: 批踢踢實業坊(ptt-club.com.tw), 來自: 101.8.24.78 (臺灣) ※ 文章網址: https://ptt-club.com.tw/Kaohsiung/M.1713117935.A.76B
akira911 : 樓下ceca 04/15 02:23
blue1234 : 弄長照機構啊…… 04/15 05:52
misson : 長照頂多一二樓 04/15 07:00
wang56 : 還好是南高雄,支持全面蓋社宅,附近住戶應該也不 04/15 07:21
wang56 : 喜歡房價租金一直漲 04/15 07:21
Markell: 我妹上包養網被我發現= = 04/15 07:21
wang56 : 這塊地要是蓋重大建設,影響周遭房價噴爆,肯定被罵 04/15 07:24
wang56 : 炒房,要是蓋社宅或長照就沒差,大家也能接受 04/15 07:24
wang56 : 南高雄為來發展可以往社宅和長照,機能成熟完整, 04/15 07:55
wang56 : 交通也方便,老人會很喜歡住這樣的地方 04/15 07:55
xximab : 蓋室內變電站好了 04/15 08:34
fuoya: 隔壁桌的人竟然在討論包養... 04/15 08:34
abdd123413 : 不拆掉怎麼賺錢? 04/15 08:40
blue1234 : 不然放著變廢墟吧? 04/15 08:49
f771208 : 記得政府的建物不都只能改建,無法拆除? 04/15 08:52
abc1231qa : 這種新聞就是要測風向 這塊是蛋黃區????? 04/15 08:57
aass5566 : 頂多蛋白吧~ 旁邊還有 三信妹子 小加分 04/15 09:25
Apasiri: 樓上是不是被包養 04/15 09:25
aass5566 : 去年地王好像還是三多大遠百 04/15 09:26
b8806 : 早就建商的囊中之物 04/15 09:34
zombleflcon : 龍華國小 變 富邦百貨公司 給大家參考 04/15 09:36
realbout : 上下班只有擠和塞的三多路 蓋停車場吧 04/15 10:10
attpp : 蓋百貨商場就說什麼社宅 04/15 10:12
litidi: 未看先猜這包養 04/15 10:12
pita30 : 這地點有財團想蓋百貨公司你可能要感謝他 04/15 10:15
murmur38 : 蓋長照還行吧 空間夠大附近剛好有醫院 雖然最近出事 04/15 10:22
MVPGGYY : 那邊不是路很窄嗎,有百貨公司會選那邊? 04/15 10:31
moonrain : 可以蓋輕軌新的機廠放要加購的列車 XD~ 04/15 10:35
K01PTT : 對老高雄來說,這算蛋白接蛋黃區了,至少交通還可以 04/15 10:40
Merzario: 一定又是這包養 04/15 10:40
Lorran : 長照+社宅不錯啊 04/15 10:41
chen628 : 那邊三多路算寬的吧旁邊還有輕軌經過,成功路那麼 04/15 10:41
chen628 : 細漢神本館加飯店都開了 04/15 10:41
chen628 : 弄長照不錯,老人白天可以搭輕軌去醫院看病 04/15 10:42
StarLeauge : 三多一路是蛋白? 04/15 10:44
Muzaffer: 包養平台不意外 04/15 10:44
StarLeauge : 三多路很窄沒錯,窄就算了,還要硬畫左轉道 04/15 10:45
oopsskimo : 那邊算蛋黃 以舊高雄市區來說也是蛋黃區 04/15 10:49
oopsskimo : 算是接近蛋白區沒錯 04/15 10:50
BaGaJone : 三國志的凋零 04/15 10:59
houseguy : 附近就有長照中心,應該還可以 04/15 11:01
MIJice: 覺得包養網EY嗎 04/15 11:01
nippleman : 改建成社宅 快又省錢 不過市政府不缺錢就是了 04/15 11:09
StarLeauge : 改建成監獄好了,這裡之前就俗稱國際監獄 04/15 11:19
azsxazsxa : 投公園一票 高雄夠熱了 04/15 11:25
aass5566 : 話說不知道這區地下還有沒有埋爆炸液體管線?之前 04/15 11:38
aass5566 : 地下氣爆死了不少人 04/15 11:38
SpyTime: 包養網站葉配啦 04/15 11:38
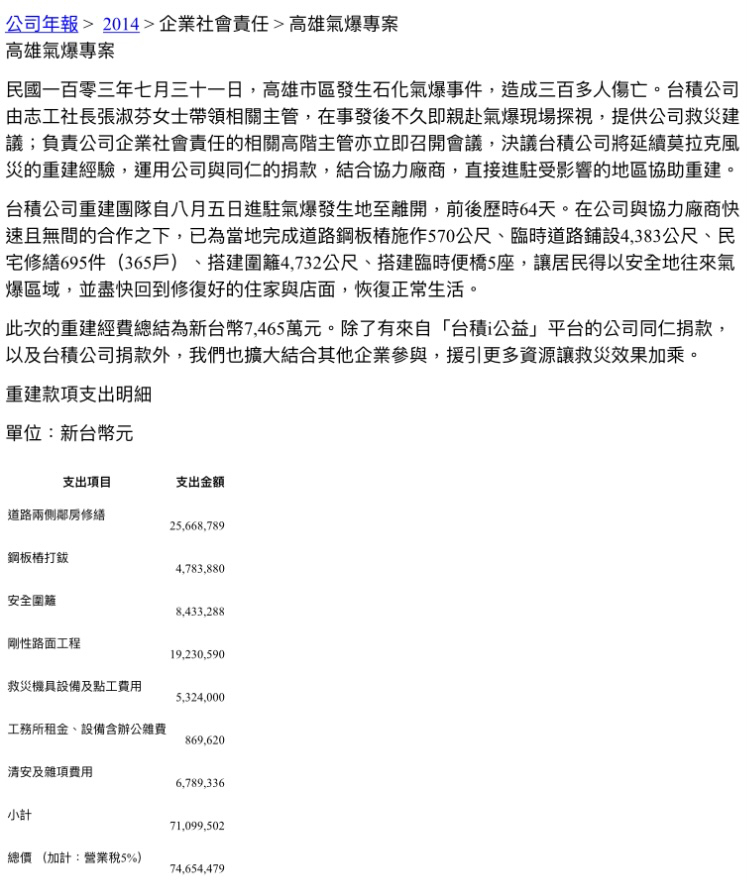
aass5566 : 好像也是台積電來幫災民重建房子 04/15 11:39
fjksa : 上下班塞爆 過個平交道後路變太小條了 04/15 11:42
f771208 : 記得氣爆台積電沒什麼捐,有協助重建房屋,想想也是對 04/15 11:51
abc1231qa : 爆過才不會再爆 04/15 12:04
aass5566 : 就是不知道那邊地下還有沒有爆炸液體管線啊~工廠 04/15 12:09
Toth: 記者收了包養網多少啦 04/15 12:09
aass5566 : 繼續做 管線還在下面嗎? 04/15 12:09
hantulee : https://i.imgur.com/mBSJN55.jpg 04/15 12:09
hantulee : 管線好像是沿凱旋路鋪設. 04/15 12:10
z5411 : 那位置早已死 頂多穩坐第二 也上不去了 04/15 12:22
madduxH : 公園+社宅+滯洪池 04/15 12:29
Asterix: 包養真亂 04/15 12:29
blue1234 : 不然可以在建築物上面裝光電板的可能性?? 04/15 12:32
x173109 : 如果能蓋沃爾瑪就好了… 04/15 12:42
Subliminal : 旁邊就氣爆公園了,還來一座公園? 04/15 13:29
moonthesea : 公園+社宅不錯啊,附近很多學校 04/15 13:48
PTTcrazy : 最後出售給建商XD 04/15 13:49
AdamShi: 演藝圈一堆包養好嗎 04/15 13:49
kyon623 : 蓋立體停車場啦,文化潤隆蓋了之後那邊超難停車了 04/15 14:31
qazwsx6107 : 謝謝市長保護了高雄 04/15 14:44
ceca : 住宅機率大於商業開發 04/15 14:46
ceca : 硬要做商業開發也不是沒人投資,但是你權利金要降低 04/15 14:47
auskin : 那裏是高雄市區了,怎是蛋白區。看電影都近 04/15 15:09
lezabo: 政治圈一堆包養好嗎 04/15 15:09
prj : 捷運聯開,3成政府收回,要搞社宅,托嬰,長照皆可~~ 04/15 15:16
toymilaran : 三多路天天塞車,還想搞什麼 04/15 15:19
ceca : 喔我上面說社會住宅....不是住宅. 04/15 16:08
ceca : 手機打字被吃掉. 04/15 16:08
ceca : 社宅>托嬰 > > 長照...最近長照比較不夯..XD 04/15 16:09
silberger: 有錢人一堆包養好嗎 04/15 16:09
jasmine723 : https://i.imgur.com/X8JXZ9o.jpg 04/15 16:48
jasmine723 : 這麼大一塊地一直閒置好可惜啊 04/15 16:48
akira911 : 那塊邊不缺公園,後面就有,我是建議整個蓋立體停車 04/15 16:55
akira911 : 場。地下來個三層,地上五六層 04/15 16:57
pipimars : 一樓分三個部分,左邊租全聯中間社宅通道右邊長照 04/15 17:15
xayile: 學生妹被包養多嗎 04/15 17:15
pipimars : 中心老人住宅(2-4樓),5樓以上社會住宅 04/15 17:16
sce76 : 那邊的確難停車,社宅+立體停車場會是好選擇 04/15 17:20
heatsink : 在輕軌旁邊就是缺點,每天上下班三多路輕軌都塞爆 04/15 17:36
MilkTeaMan : 怎麼可能蓋社宅 絕對是聯開 04/15 18:17
ooomph : 所以這是帶頭炒房嗎? 04/15 19:43
cazo: 亞洲最大包養網上線啦 04/15 19:43
egojustin : 蓋殯儀館吧....抑制房價!! 04/16 00:31
tomap41017 : @StarLeauge 拜託左轉道才是正確設計,哪裏硬畫? 04/16 01:16
tomap41017 : 頭啦 04/16 01:16
particular : 地上物拆除是國際商工還是市政府要出資? 04/16 01:50
misson : 國際商工早就不見了吧,連土地都還回去了 04/16 06:34
izilo: 我哥上包養網被我抓包.. 04/16 06:34
techih : 左轉道超棒的,是這10年來第一次看到三多路有進步 04/16 10:46
techih : 賣給建商,蓋新房子把附近房價拉高,附近居民都開 04/16 10:49
techih : 心 04/16 10:49
staff23 : 光榮三國志 新光 大榮 三信 國際商工 立志 04/16 15:18
sunandmoonof: 周遭居民肯定抗議社宅 04/16 23:41
SEDAP: 有人包養過洋鬼子嗎 04/16 23:41
chter : 社宅+托幼+長照讚讚 04/17 10:05