請問一下,以手機預約了小田急浪漫特快車票,有收到email信件,不過沒有輸入信用卡扣? 希望有好心人幫忙解惑,感恩。 https://i.imgur.com/n7bsART.jpeg
https://i.imgur.com/012cnvM.jpeg
----- Sent from JPTT on my iPhone -- ※ 發信站: 批踢踢實業坊(ptt-club.com.tw), 來自: 49.217.128.212 (臺灣) ※ 文章網址: https://ptt-club.com.tw/Japan_Travel/M.1718068292.A.3DF
leejones : https://i.meee.com.tw/KoZcvk2.jpg 06/11 09:29
leejones : 圖片已經告知你06/16之前要付款,否則預約會取消。 06/11 09:31
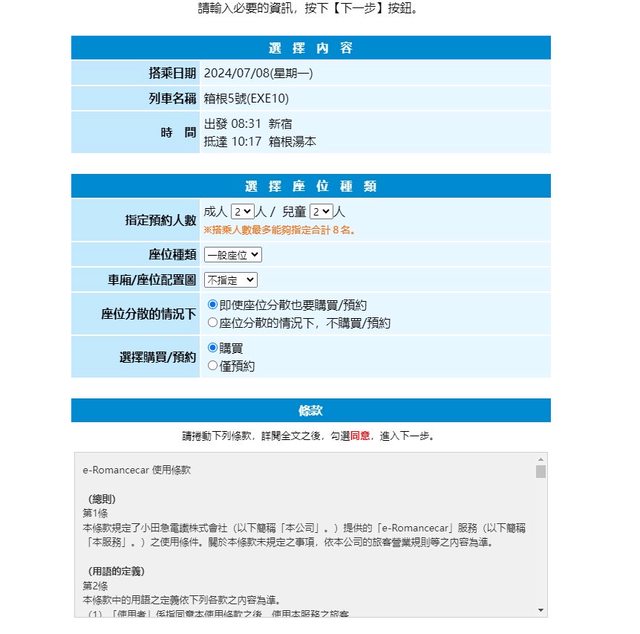
bryanvai : 嗯,那是不是應該要點直接購買才行? 06/11 09:31
leejones : 你應該點到只預約了,應該點直接購買。 06/11 09:33
bryanvai : 好的 06/11 09:36
waterway: 包養? 06/11 09:36
s463074 : https://i.imgur.com/henqB0A.jpeg 06/11 11:08
s463074 : 06/11 11:08
lobe0812 : 想借串詢問,看官網說周遊卷可以抵一部分車費,請問 06/11 16:08
lobe0812 : 周遊卷資料是在付款時輸入嗎?想麻煩前輩們解惑,謝 06/11 16:08
lobe0812 : 謝。 06/11 16:08
mark1888: 現在包養網都這麼直接嗎 06/11 16:08
chris1281 : 周遊券本身就有包含車資,但浪漫特快是特急券,是要 06/11 17:53
chris1281 : 另外付費的! 06/11 17:53
chris1281 : 可以簡單的理解為,周遊券只有包含電聯車的票,但你 06/11 17:54
chris1281 : 想搭普悠瑪,就要再貼錢才能搭 06/11 17:54
chris1281 : 不知道這樣的比喻有沒有回答到你的問題 06/11 17:55
Quaranta: 歐美包養真的很平常嗎? 06/11 17:55
a27281591 : 簡單說就是好一點的車需要再加價啦 06/11 18:52
a27281591 : 大部分周遊券pass等基本上全包,但特別車次需要加價 06/11 18:53
willieliu : 周遊券與浪漫特快無關… 06/11 19:33
willieliu : 周遊券只包含往復一次的運費 06/11 19:33