作者w7402wone (Bluray_Nerd)
標題Re: [討論]是我真的太傻,抓不到對方的需求嗎?
時間2024-02-22 02:07:29
我的溝通問題,是導致誤會與嫌隙的元兇,也摧毀掉一段有望的關係
大家好,我是心碎小子
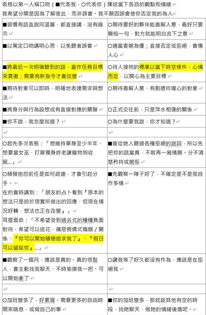
這是我苦思了兩三個月,才想出來衝突的過程怎麼會是雞同鴨講。
我是根據回憶,從她說過的話或發過的訊息,依序整理出來的
我心中的想法一直都有,不過沒有很適當地透露出來過
http://i.imgur.com/qd2JqC7.jpg
http://i.imgur.com/8tYEc7T.jpg
http://i.imgur.com/6oSP8UJ.jpg

我很軟弱,遇到問題都不敢講出來
很膽怯講太多會爭吵起來
一直試著與她的模糊暗示共舞
起先一概將不直接應邀,統統當作拒邀
就被嫌不夠把她放心上
往後變全當成是 "要"
就變成壓迫感太重、不尊重意願
近日從生活與工作各方面的事件
了解到我最大的溝通問題
就是沒有在第一時間
簡明扼要地透露我地困境
悶不吭聲 不會得到諒解
只會看起來心虛 然後得到更多誤解
-----------------------------------------------
另一方面 是我不太清楚女生大多以談話做為 "共鳴" 的實踐方法
而不是 "尋求解決方法" 的過程
所以後來試圖將來龍去脈講清楚 一點幫助都沒有
-----------------------------------------------
另外最近想通了一件事:
原來她會忘記自己在心情極好時,所答應/要求過的事
不過她卻記得我說的話
-我都會牢記她講過的話,當成存檔點,下次接著玩
-她都重新開始,按照當下的心情決定怎麼打組隊任務
(這樣就能解釋之前的所有衝突了)
難怪之前都覺得我所求無度
-----------------------------------------------
本來以為狀態還停留在 "聊其他比較開心的話題,等心情好再談這件事"
不過湊巧在大眾運輸上 看見慘不忍睹的一幕
應該一切都太遲了
-----------------------------------------------
要是能回頭修正10/27爭端那篇發文,我會革除廢話太多又惱羞的缺點,簡明扼要地表達「想要你好好說不」的念頭,避免你誤會成其他意思:「
我其實比你想的更在意你所講過的話(畢竟你曾說喜歡我是因為我會記住)。另外因為我也是不隨情緒或環境而改變標準的人,所以總是將你的吩咐當作任務來貫徹,直到妳修改我才敢變通,怕你失望。
我對你的印象還停留在:你要我積極追你、為晉升關係加油、盡量撥出時間照三餐加睡前給予關注、假日會留給我。
原看你11月加班變少,也許有多一點時間恢復暈船,但你說要以自己為重。
你的轉變,令我十分錯愕。原以為你要我盡量撥出時間給妳,便等同重心放自己身上;很多事情可以一起努力(如互相砥礪、運動、心理依靠)。
你中間鐵定暗示了很多次,但我沒接到。大量的誤會產生認知落差。
我生長在『有話直說』的同溫層,對任何暗示都很沒轍。需要一些時間和你建立默契。
若是你有新想法,我很需要你直說。我很容易卡在之前你交代的事,傻傻地執行原案,料想不到需要修正、變通。
如果你不想要我再像以往那樣積極,希望你能修改或取消你所吩咐給我過的任務。」
※ 引述《w7402wone (Bluray_Nerd)》之銘言:
: 我是原作者。冗言贅字是我的大缺點
: 她是我三月在工作場域認識的同事 幾經相處 他也覺得是相見恨晚好夥伴
: 五六月她明示、暗示了很久,我才知道她想要我照三餐加宵夜給予關注
: 她從六月開始需要頻繁加班
: 我因為自身值班經驗和他原先對我的期待,所以沒有察覺她需要比以往多的喘息空間
: 我怕若他沒有提出新願望,我擅改作風會辜負她期待
: 我不太能從無關緊要的言詞中,猜出是某個核心問題的暗示
: 她的要和或不要,我不太能一時間看懂,所以常常會追問
: 回想才發現,他覺得我這是在為難且罔顧他的意願 其實我是不清楚他的想法
: 八月底她告訴我沒那麼暈船,是因為幾經暗示失敗
: 我聽了很錯愕,沒有印象有溝通過
: 十月問她11月加班既然變少,那能不能像往常一樣
: 她說要以做自己為優先,所以我發了段話解釋我的想法
: 可能因為太冗長,她沒有看到重點又加上之前的誤解,就誤會成我是不接受拒邀
: 但我的意思是要他好好說不(自始至終都是)
: 然後就爭吵到決裂
: 我們曾約好冷靜一週後再和談
: 我想先把始末打在聊天室 讓他有個底 到時再把剩下的誠意 在五到十分鐘講完
: 我以為這樣比較不會造成太大壓力
: 不過她說沒必要聽我演講,而且感覺是強制和解
: 我很錯愕,不懂這番話的意思
: 她說先等聊到心情好,再解開嫌隙
: 不過我很擔憂問題解決前,根本不會開心起來
: 我告訴她我的感受像是外送到府被棄單
: 她覺得像是我起先拒絕,然後才在半夜三點挖醒她收件
: 我一整個問號,所以12/7邀她讓彼此說說各自的看法,然後相處解決辦法
: 結果才那天就沒有再發出新訊息了
: 奇怪的是,碰面聊天的感受,還是像以前一樣,他笑得花枝亂顫
: 他接話的時候,竟然對得上我傳給他的消息
: 尤其是他提到我有提出最近檢討自身問題的事
: 雖然他曾經告訴過我,如果想打槍會直接講,不會吊著我的
: 不過現在這個情況真的無法理解
: ※ 引述《fiftyfive (90後老王)》之銘言:
: : 雙方關係的發展
: : - 雙方在職場上相識,因為興趣相投而互相吸引。
: : - 男方積極追求,女方也表示願意交往。
: : - 兩人開始約會,但女方對男方的積極追求感到壓力。
: : - 男方試圖改變,但女方態度反覆,雙方關係逐漸惡化。
: : 目前的狀態
: : - 雙方目前處於冷靜期,只在線上偶爾聊聊。
: : - 女方表示需要時間來冷靜和思考。
: : - 男方表示希望能有機會解釋清楚,挽回關係。
: : 從你和女生的對話來看,你和她在溝通方式上存在很大的差異。你是直男思維,習慣於直
: : 接表達自己的想法,而她則是女性思維,更注重情感的交流。
: : 在女生加班疲憊的時候,你邀她一起去玩樂,這在她看來是一種不理解和不體貼。她希望
: : 你能陪伴她一起工作,分擔她的壓力。
: : 你在和她溝通時,也沒有注意到她的情緒狀態。在她表示不想聽你解釋的時候,你仍然一
: : 意孤行,這讓她感到被冒犯。
: : 溝通上也許可以調整
: : - 在溝通之前,先考慮對方的感受。
: : - 避免使用指令性的語氣。
: : - 多表達自己的情感。
: : 具體來說,你可以在和女生聊天之前,先問問她最近的心情如何。如果她表示不想聊天,
: : 你就不要勉強她。在她願意聊天的時候,你要多表達自己的關心和理解。
: : 你還可以向她道歉,承認自己之前的溝通方式存在問題。你可以說:「我知道之前我沒有
: : 注意到你的感受,讓你感到不舒服。我很抱歉。我會努力改進,讓你感受到我的真心。」
: -----
: Sent from JPTT on my iPad
-----
Sent from JPTT on my Asus ASUS_I004D.
--
※ 發信站: 批踢踢實業坊(ptt-club.com.tw), 來自: 106.64.168.139 (臺灣)
※ 文章網址: https://ptt-club.com.tw/Boy-Girl/M.1708538851.A.F87
噓 snowish : 她已經是個不需要讀心術的了,不要一直假裝檢討自己 02/22 06:15
→ snowish : 、實則怪罪對方,一直卡在時空裂縫不煩嗎? 02/22 06:15
推 watson8132 : 用理科方式分析真猛 02/22 08:15
推 kartg123456 : 看起來您思考太直,沒有維持好自己的魅力、患得患失 02/22 08:16
→ kartg123456 : 有些事情等你們都互相喜歡再做不遲 02/22 08:18
推 ludi: 阿姨!我不想努力了(求包養) 02/22 08:18 推 VoV : 建議再加入SWOT分析,主管會更快速了解案情(咦? 02/22 08:20
噓 sunlinsg : 該放下了吧,檢討10/27的局,就跟檢討一場輸20分的 02/22 20:21
→ sunlinsg : 球賽,怎麼最後被空切一球這麼可笑 02/22 20:21
推 santan19 : 講話自然思考就好,分析成這樣沒必要這麼累 02/23 12:35
→ santan19 : 對方是同類人的話,你根本不需要去分析 02/23 12:35
推 peernut: 有沒有富二代要包養我 02/23 12:35