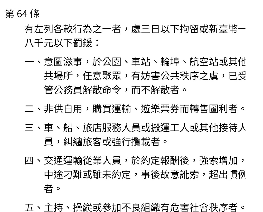
2女賣「亞錦賽」黃牛票被抓 只裁罰一女原因曝 〔記者張瑞楨/台中報導〕「亞錦賽台韓大戰」期間,黃牛票爭議不斷,台北市警方以俗 稱「釣魚」手法,分別抓到賣黃牛票的台中市廖姓及楊姓女子,並以違反社會秩序維護法 函送台中地院裁罰,結果賣一張黃牛票的楊女裁罰3000元,賣兩張黃牛票的廖女卻不罰, 讓承辦的警察傻眼。 為何相同行為卻有不同裁罰,台中地院指出,法官獨立審判,對於警方誘捕(釣魚),有 不同的裁定與見解,這是基於法官獨立審判的權限,如有不服可上訴,由上一級法院認定 。 廖姓及楊姓女子賣的都是台韓大戰黃牛票,該門票一張600元,兩女都是賺一倍以上,用 1250元轉售,每張利益高達650元,兩女的差異,僅為廖女是賣兩張,楊女是賣一張,買 票的人都是警察,楊女裁罰3000元,廖女卻不罰。 台中地院台中簡易庭裁定書指出,北市松山分局員警,在網路見廖女售票,員警假裝是球 迷,以2500元買門票2張,法官認為員警用俗稱「釣魚」手法買下2張門票,警察買票目的 是辦案,沒有買黃牛票看球賽的真意,廖女雖販賣黃牛票牟利,但僅是「未遂」程度,不 是「既遂」,社會秩序維護法第64條又沒有處罰未遂犯,據此裁定不罰,松山分局不服裁 定,已經提起抗告。 至於楊女部分,她是被中山分局警察用「釣魚」手法抓到,中山分局認為楊女涉嫌違反社 會秩序維護法第64條第2款的「非供自用,購買遊樂票券而轉售圖利」規定,可處3日以下 拘留或1萬8000元以下罰鍰,將她函請台中地方法院裁罰,台中地院卻認為,警察假冒球 迷買黃牛票,楊女也坦承買票是要轉賣賺650元差價,足以認定楊女「已完成非供自用而 賺售圖利之行為(高價轉售圖利,既遂)」,裁定罰3000元罰鍰。 https://reurl.cc/5O7j6z -- ※ 發信站: 批踢踢實業坊(ptt-club.com.tw), 來自: 114.45.5.59 (臺灣) ※ 文章網址: https://ptt-club.com.tw/Baseball/M.1702631426.A.D8E
fkukg52155: 那以後性交易是不是也可以這樣判?反正都是為了辦案麻 12/15 17:12
suzhou: 不必去查 12/15 17:16
redcardo: https://i.imgur.com/SyV7BFY.jpg 12/15 17:18
tea001: 蛤 只要罰3000喔 我也去賣好了 風險有夠低 12/15 17:22
Nobita: 性交易警察玩完了沒付錢 所以也是未遂 12/15 17:23
peernut: 包養真亂 12/15 17:23
phix: 靠北 果然要懂法 12/15 17:23
LoliCar: 法官真他媽扯後腿 12/15 17:27
sunset1102: 重點就是在警局要說 是因為警察想買票 一時糊塗高價 12/15 17:30
sunset1102: 賣 12/15 17:30
sunset1102: 兩個案例就只差在被抓時的說法不一樣而已 12/15 17:30
xikimi: 演藝圈一堆包養好嗎 12/15 17:30
kenny719: 這兩天怎麼這麼多新聞幫警察講話 12/15 17:31
cool28051775: 到底是在工蝦米碗糕==? 12/15 17:32
jackwelch: 警察之後就說我原價要買,等黃牛開價再約出來面交 12/15 17:32
jackwelch: 這樣就比較不會有過度釣魚執法的問題了吧 12/15 17:33
loveloser: 不要抓不就沒事了 省時省力 要買的自己去買 12/15 17:42
Avero: 政治圈一堆包養好嗎 12/15 17:42
RiceLover: “警察買票目的是辦案,沒有買黃牛票看球賽的真意,廖 12/15 17:50
RiceLover: 女雖販賣黃牛票牟利,但僅是「未遂」程度” 12/15 17:50
RiceLover: 懂了 以後只賣給門票收藏家 12/15 17:50
carwhat: 所以還要找真的要看球的去買嗎 12/15 17:55
dbdudsorj: 法官哈哈 12/15 18:25
ejoz: 有錢人一堆包養好嗎 12/15 18:25
TllDA: 法官就愛自己寫法條 酸民再靠杯立委亂立法 12/15 18:26
arm370x: 台灣法院挺詐騙又挺黃牛欸好猛的怎模養的阿 12/15 18:27
kenro: 法官亂見解啊,一堆被判裁罰 12/15 18:29
purpleboy01: 警察要釣就仔細點 12/15 18:40
hackfox: 說個笑話:法官 12/15 19:02
FishRoom: 學生妹被包養多嗎 12/15 19:02
KURO1214: 鬼島法律 12/15 19:20
KURO1214: 台灣根本就笑話的法律犯罪天堂 12/15 19:20
applejone: 所以以前的有錢判生 無錢判死 真的不是說說而已 12/15 19:27
joyfound: 台灣司法正常發揮,一切看法官心情看法官的自由心證 12/15 19:31
fatdoghusky: 其實跟幾張票沒關係 就是不同法官對於釣魚定義的不同 12/15 19:32
KsiR: 亞洲最大包養網上線啦 12/15 19:32
fatdoghusky: 判沒罪的覺得你在釣魚不罰 判有罪的覺得不算釣魚開罰 12/15 19:33
ohiyo104: 兩女一罰 12/15 19:36
opkl13006: 2女1悲 12/15 19:36
hsetaornte: 釣魚的話未遂是穩定見解啦 但定義就不一定了 12/15 20:36
Yenfu35: opkl13006的推文很會XDDDD 12/15 20:46
peoples: 我哥上包養網被我抓包.. 12/15 20:46
airflow: 兩女一悲 XD 12/15 21:02
clusis: 法律太細也容易鑽漏洞 12/15 21:08
busters0: 不必去查 12/15 21:31
metallica007: ee 園區日常 12/15 21:33
namie1231: 所謂釣魚是主動的意思吧?若買家(警察)先表達想買原價, 12/15 21:42
wilmer: 有人包養過洋鬼子嗎 12/15 21:42
namie1231: 或賣家直接表名他就是要加價才賣,應該就成立賣黃牛票 12/15 21:42
namie1231: ,但如果是警察先主動說我想要加價買才能算釣魚。 12/15 21:42
windsp0419: 釣魚本身就是非法取證了 不罰很正常吧 12/15 22:17
windsp0419: 用釣魚實際上就沒有犯罪事實 12/15 22:18