1. 標題:00692、006208配息公告 2. 來源:富邦投信 3. 網址:https://websys.fsit.com.tw/ 4. 內文: 00692 三、其他應公告敘明事項: (一)本次收益分配總額將依 112 年 07 月 19 日之受益人名冊內登記總發行在 外單位數計算之。 (二)經理公司依 112 年 06 月 30 日止之基金總發行在外總單位數及其他相關 資料估計本基金預計配發金額每受益權單位為新臺幣 0.732 元。因本基金初級市場之現 金申購及現金買回交易,均會造成本基金總發行在外單 位數變動,故本基金實際每受益 權單位可分配金額可能與本次公告預估 金額產生差異。 https://i.imgur.com/01Cg0gp.jpg
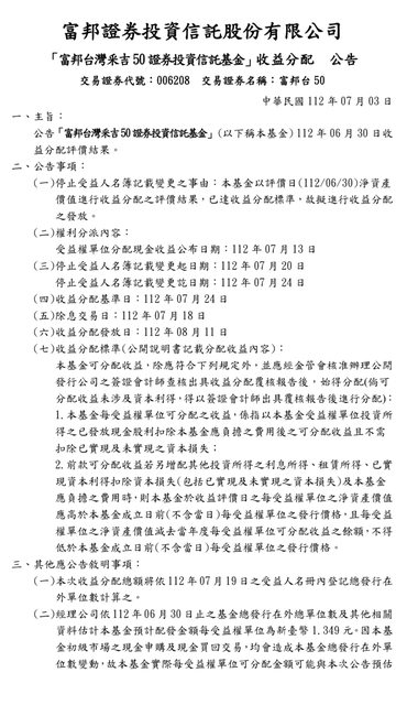
006208 經理公司依 112 年 06 月 30 日止之基金總發行在外總單位數及其他相關 資料估計本基金預計配發金額每受益權單位為新臺幣 1.349 元。因本基 金初級市場之現 金申購及現金買回交易,均會造成本基金總發行在外單 位數變動,故本基金實際每受益 權單位可分配金額可能與本次公告預估金額產生差異。 https://i.imgur.com/mjYqWHP.jpg
期待下次的大配息(o_o) -- ※ 發信站: 批踢踢實業坊(ptt-club.com.tw), 來自: 111.255.18.16 (臺灣) ※ 文章網址: https://ptt-club.com.tw/Stock/M.1688375387.A.572
young2008425: 006208配的不錯耶07/03 17:10
abc0922001 : 配好多喔,剛好拿去買正2 07/03 17:11
chuchiai : 1.349幹嘛不用1.35 XDD 07/03 17:12
abc0922001 : 真的XD 好險我超過十張不會被捨去小數點 07/03 17:13
tswen : 692變好少 07/03 17:16
piggyoil: 有錢人一堆包養好嗎 07/03 17:16
saber50116 : 其實原本就是先小配後大配 07/03 17:17
saber50116 : 只是去年00692相反了 07/03 17:17
UncleB : 006208讚讚讚 07/03 17:17
Kingjack : 買這跟買台GG差不多意思.... 07/03 17:19
A90812345 : 006208七月現在改大配了嗎哈哈 07/03 17:19
TwixBar: 學生妹被包養多嗎 07/03 17:19
pipiwinlena : 還可呀 去年00692小配是0.55 07/03 17:19
A90812345 : 00692反而是正常 07/03 17:19
abc0922001 : 誰知道呢,搞不好這次是小配 07/03 17:21
aweara : 00692 配得比較好 07/03 17:22
AtenWang : 不錯喔 07/03 17:24
boggicer: 亞洲最大包養網上線啦 07/03 17:24
ej03xu3 : 00692近年配息 0.55+0.732=1.282元 07/03 17:25
ctttttt : 正二回吐很激烈喔 比較適合在低點加碼 高點並不是 07/03 17:25
ctttttt : 好工具 07/03 17:25
ej03xu3 : 換算今日殖利率 1.282/32.85~=3.9% 07/03 17:26
ej03xu3 : 持有股數250的倍數才不會被坑小數點~ 07/03 17:27
Chiason: 我哥上包養網被我抓包.. 07/03 17:27
abc0922001 : 誰知道現在高點低點 07/03 17:29
abc0922001 : 依照股價成長幅度,就算殖利率較低,未來可能配得比 07/03 17:30
abc0922001 : 高股息還要多元 07/03 17:30
LiamTiger : 現在是糕點 07/03 17:30
AK56 : 00692讚讚 07/03 17:32
Markell: 有人包養過洋鬼子嗎 07/03 17:32
tornado1621 : 正二回吐激烈個屁,去拉一年0050跌多少 07/03 17:35
tornado1621 : 正二跌多少再來說激烈 07/03 17:35
BruceChen227: 習慣美股科技股漲跌幅 07/03 17:37
BruceChen227: 正二根本小菜一碟 07/03 17:37
BruceChen227: 貸款歐印睏霸數錢 07/03 17:37
fuoya: 有錢人為啥都想包養 07/03 17:37
BruceChen227: https://i.imgur.com/4XOCOZ9.jpg 07/03 17:37
herrowui : 692我7月只估500,6208 600 07/03 17:39
robber1234 : 00692什麼日期之前買還可以參加除息? 小弟趕快補錢 07/03 17:42
fmp1234 : 爽,又有錢了。 07/03 17:46
yiersan : 692很好阿 07/03 17:51
Apasiri: 有人被洋鬼子包養過嗎 07/03 17:51
rtfgyrtfgy : 低調配 跟我算的差不多 07/03 17:54
WANGSH : 舒服 07/03 17:54
strikegundam: 0050配1.8 QQ 07/03 17:54
sw9294 : 692不賴 07/03 17:57
opwin : 這兩支都不錯 內扣低 07/03 17:58
litidi: 到底要多有錢才會想包養 07/03 17:58
goro18 : 爽喇 07/03 18:02
A90812345 : 看起來最後買進日都是7/17吧 7/18除息 07/03 18:08
geniuschiang: 推推,繼續回買692 07/03 18:32
tn1331 : 692賺指數又賺不錯的配息 07/03 18:39
Mayfair0597 : 692讚讚 07/03 18:48
Merzario: 閨蜜上包養網還推薦我... 07/03 18:48
seishin : 我大006208 07/03 18:54
ganninian : 692經理人很正 操盤又厲害 07/03 19:16
k91011022 : 692是好東西 07/03 19:24
yiersan : 獲利王難得好產品 07/03 19:38
sbilor : 692配的比去年好耶 07/03 21:04
Muzaffer: 包養? 07/03 21:04
dagehoya5566: 692爽打爽 07/03 21:06
BURNFISH : 還不錯 07/03 21:46
Fatesoul : 692我也存這支 讚讚 07/04 00:20
yiersan : 692最晚7/17買才配得到 07/04 00:45
Jarjayes : 期待692的年底大配 07/04 00:47
MIJice: 現在包養網都這麼直接嗎 07/04 00:47