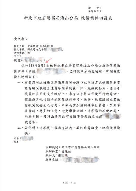
先說結論 申訴成功~罰單會撤銷 謝謝大家給的各種建議和資訊 https://i.imgur.com/Es8WJCm.jpg
(他上面日期打錯) (以為這種看起來滿正式的東西會比較嚴謹) 但我當時寄了市長信箱/局長信箱 推文建議的警政署服務中心我也打電話了 不確定是哪一個投訴起作用 (可能是市長信箱 我查案件進度 承辦人員和上方回信的是同一個) https://i.imgur.com/tPNHz1r.jpg
沒有要推廣使用支架就可以滑手機滑到爽 是想讓大家知道警察應該依法行事 不是警察覺得有問題就可以開單 這種行為很像亂槍打鳥 開單你去繳他賺到 你去申訴撤銷他也沒影響 但民眾只能選擇花錢或花時間消災 警察做錯 民眾承擔 ? 不知道後續警察那會不會還收到來自不同單位同張罰單的申訴 覺得我有點浪費行政資源 但警察不要這樣亂開單 我這些時間和行政資源都不會花到 認同警察很辛苦 所以更討厭這種帶壞風氣的行為 有遇到類此狀況想申訴的可以試試看我用的那些管道 1. 市長信箱 2. 警察局局長信箱 3. 警政署民眾服務中心 罰單沒多少錢 換算我在那爬文發文投訴申訴生氣的時間 時薪應該超低哈哈大笑 但希望遇到類似的事情大家也可以申訴投訴 如果亂開單 民眾申訴投訴會造成民怨 可能就能減少亂開單的情形(吧) 祝大家行車平安 -- ※ 發信站: 批踢踢實業坊(ptt-club.com.tw), 來自: 61.64.5.201 (臺灣) ※ 文章網址: https://ptt-club.com.tw/biker/M.1685678451.A.3CA
infinitem35: 判罰就是"手持" 你沒手持本來就不成61.216.99.139 06/02 12:17
infinitem35: 立61.216.99.139 06/02 12:18
ayuhb: 原文下面一堆法盲可不這麼認為42.73.80.64 06/02 12:20
Yjizz: 原文一堆法盲還是四輪反串歧視二輪不得而知49.217.68.138 06/02 12:23
shachitw: 恭喜,真的建議警察他們好好去讀法律,111.253.191.210 06/02 12:31
slot365: 有錢人一堆包養好嗎111.253.191.210 06/02 12:31
shachitw: 不要一天到晚亂擴大解讀造成民眾麻煩,111.253.191.210 06/02 12:31
shachitw: 甚至最後變成自己執法過當吃上官司111.253.191.210 06/02 12:31
chi17: 警察違法成本就很低當然不在意,完全不懂自111.82.197.20 06/02 12:43
chi17: 己是依法才有權執法111.82.197.20 06/02 12:43
SSSONIC: 還真以為他們不懂喔1.200.64.79 06/02 12:52
colortea: 學生妹被包養多嗎1.200.64.79 06/02 12:52
VL1003: 他們就賭你不會鬧大而以,申訴成功也不會1.162.20.138 06/02 12:55
VL1003: 怎樣,反正先開再說。1.162.20.138 06/02 12:56
Yaiba: 我也是屬於會想使用但懶得裝的人1.200.241.106 06/02 12:57
Yaiba: 法條設計本來就有問題 因他的目的是防行經1.200.241.106 06/02 12:57
Yaiba: 但可能是與其加那麼多 不如打上行駛狀態1.200.241.106 06/02 12:57
glenber: 亞洲最大包養網上線啦1.200.241.106 06/02 12:57
Yaiba: 但導致停等紅綠燈時也是 但就會忘了看紅燈1.200.241.106 06/02 12:57
Yaiba: 所以搞不好也是考量進去的?!1.200.241.106 06/02 12:57
Yaiba: 而且汽車本來就有導航常態使用 所以寫手持1.200.241.106 06/02 12:57
Yaiba: 所以姑且不論是法條設計有誤1.200.241.106 06/02 12:57
Yaiba: 就算是惡法亦法 應該去改或刪除法條1.200.241.106 06/02 12:57
Kimbel: 我哥上包養網被我抓包..1.200.241.106 06/02 12:57
Yaiba: 是要遵守法條 所以用支架本就是合法1.200.241.106 06/02 12:57
Yaiba: 但是否符合立法精神就不知道 但惡法亦法1.200.241.106 06/02 12:57
Yaiba: 故人民還是警察 均需一字一句的遵守法條1.200.241.106 06/02 12:57
Yaiba: 但突然想起來大約一兩個月前1.200.241.106 06/02 13:04
Yaiba: 有人分享警察出來說法結果到誤解1.200.241.106 06/02 13:04
tale1890: 有人包養過洋鬼子嗎1.200.241.106 06/02 13:04
Yaiba: 就跟周星馳電影一樣對標點符號下手1.200.241.106 06/02 13:04
Yaiba: 手持 (操作XXXXXXX或其他違害XXXXXXX)1.200.241.106 06/02 13:04
Yaiba: (手持操作XXXXXXX)或(其他違害XXXXXXX)1.200.241.106 06/02 13:04
topJR: 不管用哪個陳情.發文人員都會發給權責單位111.82.106.57 06/02 13:55
topJR: .所以都有效.承辦員通常也會同一個111.82.106.57 06/02 13:55
waterway: 有錢人為啥都想包養111.82.106.57 06/02 13:55
Anyotw: 原文推文可不這麼想49.216.176.227 06/02 13:57
a1121210: 其他應該會被民眾投訴到歪118.232.17.33 06/02 14:22
Jamne8937: 這篇要收藏一下以後被開單可以拿出來223.140.194.152 06/02 15:00
Jamne8937: 用223.140.194.152 06/02 15:00
VL1003: 是覺得沒用啦... 你直接提到沒手持,有點1.162.20.138 06/02 15:04
mark1888: 有人被洋鬼子包養過嗎1.162.20.138 06/02 15:04
VL1003: 基本素養的就不會硬開了,還開的哪管這些1.162.20.138 06/02 15:04
pitalvlu: 推42.77.64.212 06/02 15:05
misu2718: 新聞有報過,沒手持,基本法條就是沒得101.136.0.126 06/02 15:32
misu2718: 罰,倒是警察那種隨便開,你再去申訴的101.136.0.126 06/02 15:32
misu2718: 制度要改,很多烏龍罰單根本勞民傷財101.136.0.126 06/02 15:32
Quaranta: 到底要多有錢才會想包養101.136.0.126 06/02 15:32
fourmi: 推220.135.138.41 06/02 15:56
linjp: 辛苦你了 希望那種糞鴿可以被淘汰125.229.110.28 06/02 16:02
JY1102: 真爽,用手機還不用被開單223.139.219.116 06/02 16:15
vi000246: 就是垃圾警察210.64.53.88 06/02 16:25
chulen: 推 笑死 原文還一堆笑原PO法盲211.22.143.102 06/02 16:28
schlemm: 閨蜜上包養網還推薦我...211.22.143.102 06/02 16:28
sincere77: 噓文的是在說貼滿隔熱紙的汽車駕駛嗎?60.154.118.126 06/02 17:13
Keatonzeus: 推180.217.38.38 06/02 17:24
kuo168: 你各位警察看清楚218.173.79.45 06/02 17:34
eyeter: 讚啦 沒手持久沒手持39.12.24.210 06/02 17:56
eyeter: 就39.12.24.210 06/02 18:01
Wirol: 包養?39.12.24.210 06/02 18:01
nightsong: 垃圾鴿子吃鱉 爽~123.194.22.233 06/02 18:22
buzz1067: 這種拉吉警察就是要你自己申訴 還是麻49.216.82.215 06/02 18:23
buzz1067: 煩了49.216.82.215 06/02 18:23
euro0410: 應該立法要求申訴成功警察要記申誡,不101.138.219.60 06/02 19:32
euro0410: 然罰單隨便開,不爽叫你去申訴,時間請101.138.219.60 06/02 19:32
marecht: 現在包養網都這麼直接嗎101.138.219.60 06/02 19:32
euro0410: 假不用錢嗎?101.138.219.60 06/02 19:32
SSSONIC: 隨便開讓你去申訴 就是看不爽在整你啊1.160.43.180 06/02 19:39
Tco03: 你以為警察不懂法條喔?天真! 他是在找業111.82.216.148 06/02 19:48
Tco03: 績!111.82.216.148 06/02 19:48
ayuhb: 騙一個是一個42.73.80.64 06/02 20:23
riokio: 歐美包養真的很平常嗎?42.73.80.64 06/02 20:23
kiopl: 鴿子只是在搞事啦 他哪會不知道 心情不好49.216.43.113 06/02 20:31
kiopl: 玩你又怎樣 這就他的權力 沒把你惹怒當暴49.216.43.113 06/02 20:31
kiopl: 民打算不錯了49.216.43.113 06/02 20:31
carllace: 有牌流氓,台語叫賊頭36.231.13.95 06/02 20:55
CharlesCL: 你申訴成功他也不痛不癢啊,對他根本42.76.209.42 06/02 23:05
wiimas: 男友上包養網 該放生嗎42.76.209.42 06/02 23:05
CharlesCL: 沒差42.76.209.42 06/02 23:05
kick7377: 支持申訴成功直接對開單員警記過118.170.52.39 06/02 23:20
tu6y7: 恭喜!這應該要轉發給大家知道的,要讓大118.150.123.153 06/02 23:33
tu6y7: 家知道警察會亂開單,讓警察皮繃經一點118.150.123.153 06/02 23:34
cokecolatw: 垃圾廢警違法濫權還不會被追究,真1.169.141.77 06/02 23:37
Branlli: 是這個包養平台嗎1.169.141.77 06/02 23:37
cokecolatw: 爽1.169.141.77 06/02 23:37
saTUnotSATO: 只要四輪超黑隔熱貼紙還在 罰行駛時61.57.85.79 06/03 00:02
saTUnotSATO: 使用手機就是屁而已 沒個鳥用的61.57.85.79 06/03 00:02
saTUnotSATO: 你不管怎麼罰兩輪 四輪都在爽爽用61.57.85.79 06/03 00:03
saTUnotSATO: 停紅燈用 行駛時用 想怎麼用就怎麼用61.57.85.79 06/03 00:03
Cinedt: 交男友跟包養有什麼差別61.57.85.79 06/03 00:03
z1288: 很多基層的警察很可憐,要背的業務無敵多27.53.113.117 06/03 01:55
z1288: 然後還要被歧視27.53.113.117 06/03 01:55
cuteneo: 太有效率了吧…61.230.12.44 06/03 07:32
cuteneo: 低能警開單依據是新聞就是個笑話61.230.12.44 06/03 07:32
aa182201: 法盲警察49.159.214.219 06/03 08:41
Drither: 包養網到底在紅什麼?49.159.214.219 06/03 08:41
relaxcloud: 使用手機合不合理安不安全應不應該、1.171.145.54 06/03 08:56
relaxcloud: 警察辛不辛苦累不累,這些都不是重點1.171.145.54 06/03 08:56
relaxcloud: …法治國家本來就要依法行政,警察自1.171.145.54 06/03 08:56
relaxcloud: 己不了解法律還趕出來執法?辛苦根本1.171.145.54 06/03 08:56
relaxcloud: 不能拿來當你不懂法的理由,還拿新聞1.171.145.54 06/03 08:56
Notker: 有人被包養1.171.145.54 06/03 08:56
relaxcloud: 影片當開單理由…要其他人花時間成本1.171.145.54 06/03 08:56
relaxcloud: 來承擔你的不專業,這如果在私人企業1.171.145.54 06/03 08:56
relaxcloud: 絕對被幹翻…1.171.145.54 06/03 08:56
FISHPRINCE: 恭喜申訴成功。 另外,警察被人看不起123.193.160.112 06/03 10:50
FISHPRINCE: 都是自找的,素質那麼差 老鼠屎那麼多123.193.160.112 06/03 10:50
Peycere: 求包養...管飽就好XD123.193.160.112 06/03 10:50
FISHPRINCE: ,這個群體被人看不起很正常。123.193.160.112 06/03 10:50
chocopie: 海山分局爭議又添一樁,這家到底在幹嘛39.14.3.39 06/04 10:04
freshbox7: 提醒用支架滑仍要隨時看紅燈剩幾秒啦 1.160.39.25 06/04 17:19
freshbox7: ,不要滑到綠燈擋到後面的人起步 1.160.39.25 06/04 17:19
fu06fu: 垃圾職業 223.137.25.137 06/04 22:15
vd422: 阿姨!我不想努力了(求包養) 223.137.25.137 06/04 22:15
TroutMVP: 恭喜 111.254.164.3 06/05 00:56
radiant77: 總的來說就是開錯被申訴警察也沒差,所 70.187.215.98 06/05 02:21
radiant77: 以可以亂執法 70.187.215.98 06/05 02:21
tomdyer: 認真覺得被申訴成功,該警應該負責 112.78.95.52 06/05 08:23
EFERO: 推 101.8.27.220 06/06 15:23
lutano: 有沒有富二代要包養 101.8.27.220 06/06 15:23
alantw80: 太棒了!以後可以用手機支架玩小遊戲了 125.227.14.133 06/06 15:25
ThisIsNotKFC: 推分享106.107.239.168 06/08 12:00
ShibaTatsuya: 恭喜 警察被叫有牌流氓不是沒原因 106.64.185.191 06/11 12:30
water903: 推 223.139.90.176 06/17 00:48