※ 引述《jobli (講道理不行就講物理)》之銘言: : 國軍用兵理念增「殲敵於城鎮陣地」 揭仲:務實調整 : 聯合/洪 : 國防部月前向立法院提出「發展不對稱作戰之精實成效案」書面報告,宣示國軍台海防 : 揭仲表示,隨著共軍在海空軍、各式遠程精準彈藥與聯合情監偵等方面的成長,已逐漸 : 揭仲接著指出,共軍也正在大力推動「聯合登島作戰」的轉型,日後共軍第一波登島部 : = : 國防部原文如下 : https://i.imgur.com/GBcxu9A.jpg
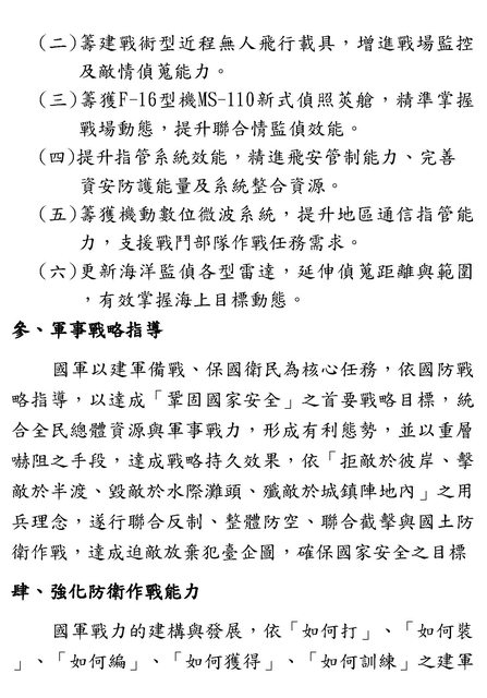
: 參、軍事戰略指導 : 國軍以建軍備戰、保國衛民為核心任務,依國防戰略指導,以達成「鞏固國家安全」之 : 之前就說了,管你鄉民還是軍事名嘴怎麼想 : 陸軍想把共軍放上岸來打 : 至於守備旅跟後備部隊沒有武器可以打放上來的共軍 : 關陸軍屁事,我就是希望共軍能上岸 : 現在連戰略都把灘岸殲敵的底線放到內陸城鎮而且正式向立法院宣告了 : 所以G大的觀察沒有錯啊,陸軍單位都放去山上了... : 還在什麼海空軍消滅共軍在海上,陸軍用砲兵消滅共軍在灘頭 : 抱歉陸軍不同意國防部不同意 https://i.imgur.com/v7pZ2on.jpg
要是海空軍完蛋的話,那這圖的1、2、3、5、6項這些一堆海空軍專屬裝備就不必買了。 這套先不說更回到俞大維部長原版規劃,而且運作概念與”國軍裝備籌獲”情況上,比較 接近日本帝國海軍在戰間期,規劃對美作戰的”九段迎擊作戰”計畫: 1段:美軍太平洋艦隊自聖地牙哥移師夏威夷時,派巡洋潛艦跟蹤並伺機偷襲削弱。 2、3段:在美軍太平洋艦隊於夏威夷到馬紹爾群島路上,派出大規模潛艦襲擊,繼續削弱 。 4段:美軍佔領馬紹爾群島,往密克羅尼西亞(日本的內南洋)前進時,派空母運用艦載機 襲擊美軍太平洋艦隊。 5段:趁著美軍太平洋艦隊在內南洋被航母艦載機襲擊後的混亂,派出潛艦繼續襲擊。 6段:內南洋島嶼上的機場,派出陸基航空兵力打擊。 7段:派出巡洋艦帶著驅逐艦,高速夜襲美軍太平洋艦隊 8段:投入所有空母做最後一次打擊。 9段:聯合艦隊主力戰艦群與受到8段攻擊,戰力減損的美軍太平洋艦隊作最終決戰。 整套運作並不是日本海軍認為哪一段可以克竟全功,還是前面的段數打擊無效,必須換下 一段,而是利用”太平洋縱深”逐層削弱敵人,為最後一段的獲勝建立基礎。 回到台灣,俞大維提出這套從彼岸到陣內的逐層打擊概念的時候,台灣這邊還徹底掌握台 海制空制海,除非蘇聯空軍大規模下場協助,所以防範的是類似海南島戰役那種,共軍不 計損失強渡台海到台灣,那自然從對方還在大陸集結時就開始打擊,一路打擊到本島,這 樣本島陸軍就跟日本海軍戰艦群一樣,面對的是經過多層打擊削弱的對手。 如果說是台灣海空軍無力化,不如說對方可能攻擊規模(兩棲艦隊與空機降運能)已大到 難以徹底被台灣海空軍與岸基飛彈攔截,勢必會有漏網之魚成功達陣,要陸軍地面部隊處 理。 但台灣還是需要持續構從彼岸到城鎮陣內全段的打擊力量,不是直接變成類似現在烏克蘭 這種純陸軍對決為主的環境。 -- ※ 發信站: 批踢踢實業坊(ptt-club.com.tw), 來自: 42.77.142.0 (臺灣) ※ 文章網址: https://ptt-club.com.tw/Military/M.1707980841.A.352
barbarian72 : 該買的還是要買,不能因為預期海空軍會滅就擺爛,02/15 15:19
barbarian72 : 沒必要這麼極端,應該是盡可能用海空軍殺傷敵方有 02/15 15:19
barbarian72 : 生力量,再讓陸軍撿漏網之魚,但也不是現在的做半02/15 15:19
barbarian72 : 套陸軍就可以的 02/15 15:19
jobli : 台海如果開戰,會走到陸戰甚至內陸戰已經被國防部證 02/15 15:20
marecht: 有錢人一堆包養好嗎 02/15 15:20
jobli : 明了02/15 15:20
jobli : 先不談自己想的東西,我們只看現實和已發生的事 02/15 15:20
jobli : 1.守備部隊沒有武器裝備,但要在第一線阻止敵人戰甲 02/15 15:20
jobli : 車 02/15 15:20
jobli : 守備旅只有步槍/班機/排機/66,一個營4挺50 4挺4002/15 15:20
riokio: 學生妹被包養多嗎02/15 15:20
jobli : 沒有機動力,沒有車輛,沒有戰鬥個裝,沒有反甲武器,更02/15 15:20
jobli : 不用提防空 02/15 15:20
jobli : 沒有通信機,火砲(105)除常備守備旅外也被裁掉 02/15 15:20
jobli : 對共軍幾乎沒有任何殺傷力02/15 15:20
jobli : 2.縱深守備旅被裁,部份部隊被移至山上,守備單位防守02/15 15:20
wiimas: 亞洲最大包養網上線啦02/15 15:20
jobli : 陣面遠超準則02/15 15:20
jobli : G大的文有,詳可參閱,只列重點02/15 15:20
jobli : (1)縱深守備旅被裁,共軍突入後直接到後方,如入無人02/15 15:20
jobli : 之地(因為本來就沒人)02/15 15:20
jobli : (2)後備裝甲旅被裁,能協助打擊旅殺傷對方的部隊被裁02/15 15:20
Branlli: 我哥上包養網被我抓包..02/15 15:20
jobli : 掉了02/15 15:20
jobli : (3)各單位防守正面被拉到幾乎像撤胡椒一樣,可以算沒 02/15 15:20
jobli : 有02/15 15:20
jobli : 3.後備部隊沒有訓練02/15 15:20
jobli : 打靶那種東西是垃圾訓練,個人武器是你當兵就要會的02/15 15:20
Cinedt: 有人包養過洋鬼子嗎02/15 15:20
jobli : 入伍訓結訓就是合格步槍兵,如果你不是,那不是你垃圾02/15 15:20
jobli : 就是新訓中心垃圾 02/15 15:20
jobli : 結果回去教召花大把時間在步槍/行軍吃便當02/15 15:20
jobli : 4.打擊單位缺員極嚴重,國防部不解決02/15 15:20
jobli : 義務役不給,召募也不送去戰鬥單位,反過來逼單位自己 02/15 15:20
Drither: 有錢人為啥都想包養 02/15 15:20
jobli : 解決02/15 15:20
jobli : 然後還會有人支持國防部這樣搞,不知道是天真還是吳02/15 15:20
jobli : 石啦02/15 15:20
jobli : 只要共軍摸上來,陸軍跟放棄一樣,搞屁,還躲去山上,溪02/15 15:24
jobli : 阿縱走哦02/15 15:24
Notker: 有人被洋鬼子包養過嗎02/15 15:24
lovez04wj06 : 不管實際上海空是不是會滅,陸軍也要幫自己做只能02/15 15:25
lovez04wj06 : 獨立作戰的預設。02/15 15:25
lovez04wj06 : 但是上面的裝備沒多少是陸軍能增長實力的項目也蠻02/15 15:25
lovez04wj06 : 可悲的02/15 15:25
ja23072008 : 其一是一天時間熟訓步槍能否足夠?而以往5-7天教召 02/15 15:53
Peycere: 到底要多有錢才會想包養 02/15 15:53
ja23072008 : ,各項必須課程與流程排滿之後,也就只有一次打靶02/15 15:53
ja23072008 : 機會,無法安排更多靶流去做班排戰鬥射擊。 02/15 15:53
ja23072008 : 其二是看你對“步槍兵”的基礎標準認定。如果認為 02/15 15:53
ja23072008 : 臥射175米6中4就算合格會使用步槍。那麼的確不需要 02/15 15:53
ja23072008 : 額外加強,補足訓練不足之處。02/15 15:53
vd422: 閨蜜上包養網還推薦我...02/15 15:53
jobli : 步槍有多難?以前官校生入伍也學的會歸零,三十年前沒 02/15 16:04
jobli : 有比現在的人聰明,打一發歸一次,有什麼難的02/15 16:04
design0606 : 歸零真的很難嗎?一點也不 重點是教得對不對 02/15 16:14
design0606 : 觀念有沒有學會 痼癖修正了沒 如此而已02/15 16:14
design0606 : 怎樣歸都歸不到 是幹部要去判斷 是射手的問題還是槍02/15 16:15
lutano: 包養?02/15 16:15
design0606 : 的問題 而不是土法煉鋼 歸不到就扔去射擊預習 02/15 16:15
design0606 : 結果無辜的浪費射擊時間 結果是槍枝本身的問題02/15 16:16
jerrylin : 海空軍沒完蛋也不能保證每個陣地都不被突破 02/15 16:54
jobli : 後備機械化部隊是有母體的... 02/15 16:55
jay9968 : 海空軍本來就會輸,問題只在能爭取多少時間,所以該02/15 17:06
muiwo: 現在包養網都這麼直接嗎02/15 17:06
jay9968 : 強化還是要強化,並且優先順序絕對在(純)陸軍之上02/15 17:06
jay9968 : 。 02/15 17:06
jobli : 我覺得你可能不懂陸軍... 02/15 17:06
jobli : 舊的陸軍編制,不能說很科學,但存在就是合理02/15 17:06
jobli : 比如你說的後備機械化部隊,他們是有母體單位的 02/15 17:06
sunuzo: 歐美包養真的很平常嗎? 02/15 17:06
jobli : 像步校/裝校以前有教勤營總隊部,總隊部下面又有自己02/15 17:06
jobli : 的學員生大隊 02/15 17:06
jobli : 南北測有勤務營也有假敵營,像戰甲車,假敵營代用連會02/15 17:06
jobli : 保養保管 02/15 17:06
jobli : 後來假敵營變勤務營假敵連了 02/15 17:06
UNIQC: 男友上包養網 該放生嗎 02/15 17:06
jobli : 你把有用的部隊砍掉,成立一堆沒用的單位 02/15 17:06
jobli : 然後說裝備沒人保養?02/15 17:06
jobli : 問題是這個制度設計當年是有人保管保養的 02/15 17:06
jobli : 你現在不復編這些單位,然後去成立只要睡覺的步兵是02/15 17:06
jobli : 什麼規劃??? 02/15 17:06
dewaro: 是這個包養平台嗎 02/15 17:06
jobli : 搞來搞去就是要給義務役不用訓練的理由,笑死02/15 17:07
Gdiaofuta : 南北測當時倒是只有一個戰車營,編在步兵旅裡02/15 17:07
jobli : 步校戰車連實兵的,步兵官要練習坐在戰車上外掛機動, 02/15 17:10
jobli : 還要練習上下戰車,還要在壕溝給戰車壓,步兵士好像不02/15 17:10
jobli : 用 02/15 17:10
Elfego: 交男友跟包養有什麼差別 02/15 17:10
jobli : https://i.imgur.com/xfpDbYT.jpg 02/15 17:11
jobli : 這些訓練古早一直有,後面國軍不想訓練搞一堆有的沒02/15 17:12
jobli : 的東西02/15 17:12
lovez04wj06 : 基本上就是砍人砍到沒了組織,沒組織就只剩步兵能 02/15 17:14
lovez04wj06 : 搞 02/15 17:14
Nicodim: 包養網到底在紅什麼? 02/15 17:14
Gdiaofuta : 1997-2006年步訓部裝訓部是編一個軍部、一個打擊群02/15 17:31
Gdiaofuta : 、一個步兵旅,2007-2021是編一個師部、一個打擊群 02/15 17:31
Gdiaofuta : 、一個步兵旅,2022-2023是編一個師部、兩個打擊旅 02/15 17:31
Gdiaofuta : ,2024是編一個師部、一個打擊旅02/15 17:31
jobli : 也很好笑唉,現在平時都不願意訓練義務役了戰時的時 02/15 17:41
Foning: 有人被包養 02/15 17:41
jobli : 候就會訓練?現在不訓練操作手,然後說戰時再訓練,你 02/15 17:41
jobli : 確定知道自己在說 02/15 17:41
jobli : 什麼 02/15 17:41
zeumax : 戰時再怎麼急新兵都要三個月,總不能發了槍就上吧 02/15 17:43
Gdiaofuta : 德軍做法是編教導部隊和讓縣市和鄉鎮後備指揮部認 02/15 17:44
AKNY: 求包養...管飽就好XD 02/15 17:44
Gdiaofuta : 養旅營連 02/15 17:44
zeumax : 問題就怕我們沒有三個月時間等,一定要足夠有效後備02/15 17:45
zeumax : 隨時補血才有辦法撐到有力把敵軍推下海 02/15 17:45
jobli : 所以義務役不能訓練是什麼規劃? 02/15 17:45
Gdiaofuta : 義務役最不懂得是為什麼非得人人下來練步槍?德國 02/15 17:46
mysister: 阿姨!我不想努力了(求包養) 02/15 17:46
Gdiaofuta : 義務役都不會讓每個人都練步槍當第一專長02/15 17:46
jobli : 因為很多人就愛吹步槍啊,我就講很多次了,一直推練步02/15 17:47
jobli : 槍的這種長官基本上不是匪諜就是智障 02/15 17:47
zeumax : 以台灣環境,後備都丟去步兵填海(X..湊數,所以練02/15 17:48
zeumax : 也是因應環境需求沒辦法02/15 17:48
cir72: 有沒有富二代要包養02/15 17:48
jobli : 提高步槍射擊發數已經是國防部必吹項目,然後還有人02/15 17:48
jobli : 認同,笑死02/15 17:48
zeumax : 後備召集方式沒改掉,這種模式就會存在02/15 17:49
Gdiaofuta : 德軍義務役是如果是裝甲兵就直接進裝校訓練、電戰02/15 17:51
Gdiaofuta : 部隊就去學俄文和電碼、空軍飛彈就進飛彈學校,在 02/15 17:51
ATrain: 身邊有朋友被包養 02/15 17:51
Gdiaofuta : 學校下面的教導部隊訓練完後就補進部隊裡。台灣從02/15 17:51
Gdiaofuta : 古至今每個人都非得練步槍的腦包意義我完全不懂, 02/15 17:51
Gdiaofuta : 對於很多專業兵種部隊來說根本沒有意義。02/15 17:51
jobli : 步槍跟刺槍一樣最簡單又能讓不懂的人以為國軍在訓練02/15 17:57
ja23072008 : 不是不願意訓練義務役的問題而已,更早之前一年義02/15 18:02
grado0802: 亞洲最大包養平台上線了02/15 18:02
ja23072008 : 務役訓練就不足了。而志願役也沒把訓練水準跟要求 02/15 18:02
ja23072008 : 拉上去,所以現在義務役只會更糟。 02/15 18:02
ja23072008 : 而步槍當作基礎訓練傳統,是英美軍都有,不要只看德02/15 18:02
ja23072008 : 軍案例。 02/15 18:02
jobli : 訓練跟只訓練是兩件事 02/15 18:03
smilejin: 這個包養網正妹好多 是真的嗎 02/15 18:03
ja23072008 : 鄰近日韓新加坡新訓也都有步槍‘’基礎‘’訓練。 02/15 18:04
ja23072008 : 國軍自己太爛不會生,不要牽拖。 02/15 18:04
ja23072008 : 然後德軍即使直接進裝校,他們同樣會訓練步槍輕兵 02/15 18:09
ja23072008 : 器射擊,不是從此不碰、不會步槍。因為這是“基礎 02/15 18:09
ja23072008 : ”能力。 02/15 18:09
qusekii: 真的有這麼多人在找包養 02/15 18:09
ja23072008 : https://i.imgur.com/uHZd3Ht.jpg 02/15 18:09
ja23072008 : 堅強歐洲戰車挑戰評分項目。 02/15 18:10
Gdiaofuta : 國軍只專訓步兵還是大問題 02/15 18:11
ja23072008 : 沒有說裝甲兵是特殊專長就可以不會步槍這回事。 02/15 18:12
jobli : 就講了國軍只訓步槍然後又訓不好,笑死 02/15 18:13
Y949731: 有人可以分析一下包養平台的差異嗎 02/15 18:13
ja23072008 : 只訓步兵還訓練不好,就知道國軍問題多大。 02/15 18:13
jobli : 是只訓步槍,不是步兵,步兵要學的東西很多 02/15 18:14
ja23072008 : 兩個不同面向的問題。以純步兵為主力的構想有誤是一 02/15 20:03
ja23072008 : 回事。但更嚴重的問題是,連純步兵訓練都做不好。 02/15 20:03
ja23072008 : 然後步兵專長訓練裡,連步槍專基礎訓練都做不好。 02/15 20:04
T730733: 那個包養網人最多XD 02/15 20:04